HOME   LIST
‹–   –›

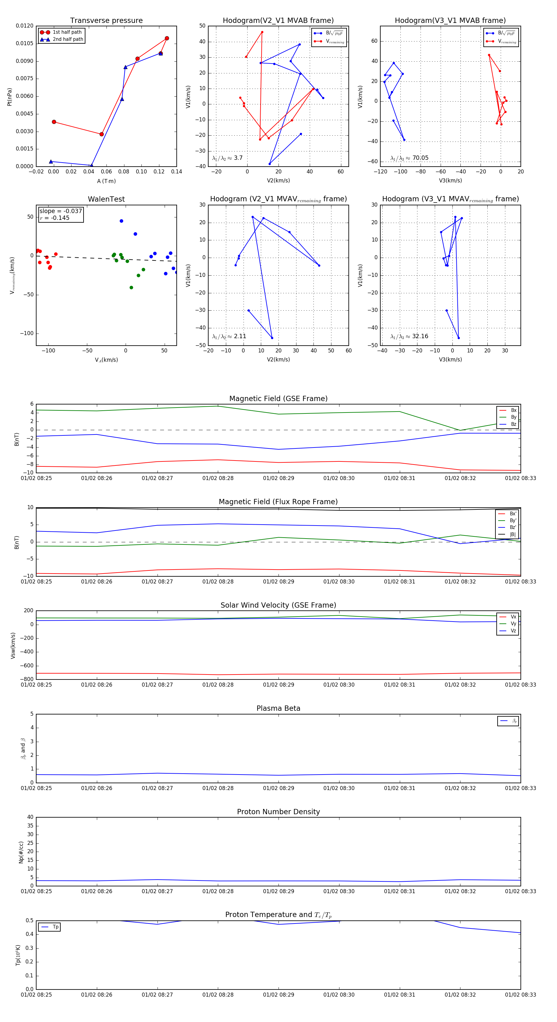
Flux Rope in 2005

Flux Rope Event 2005-01-02 08:25 ~ 2005-01-02 08:33 (9 minutes)


plot