HOME   LIST
‹–   –›

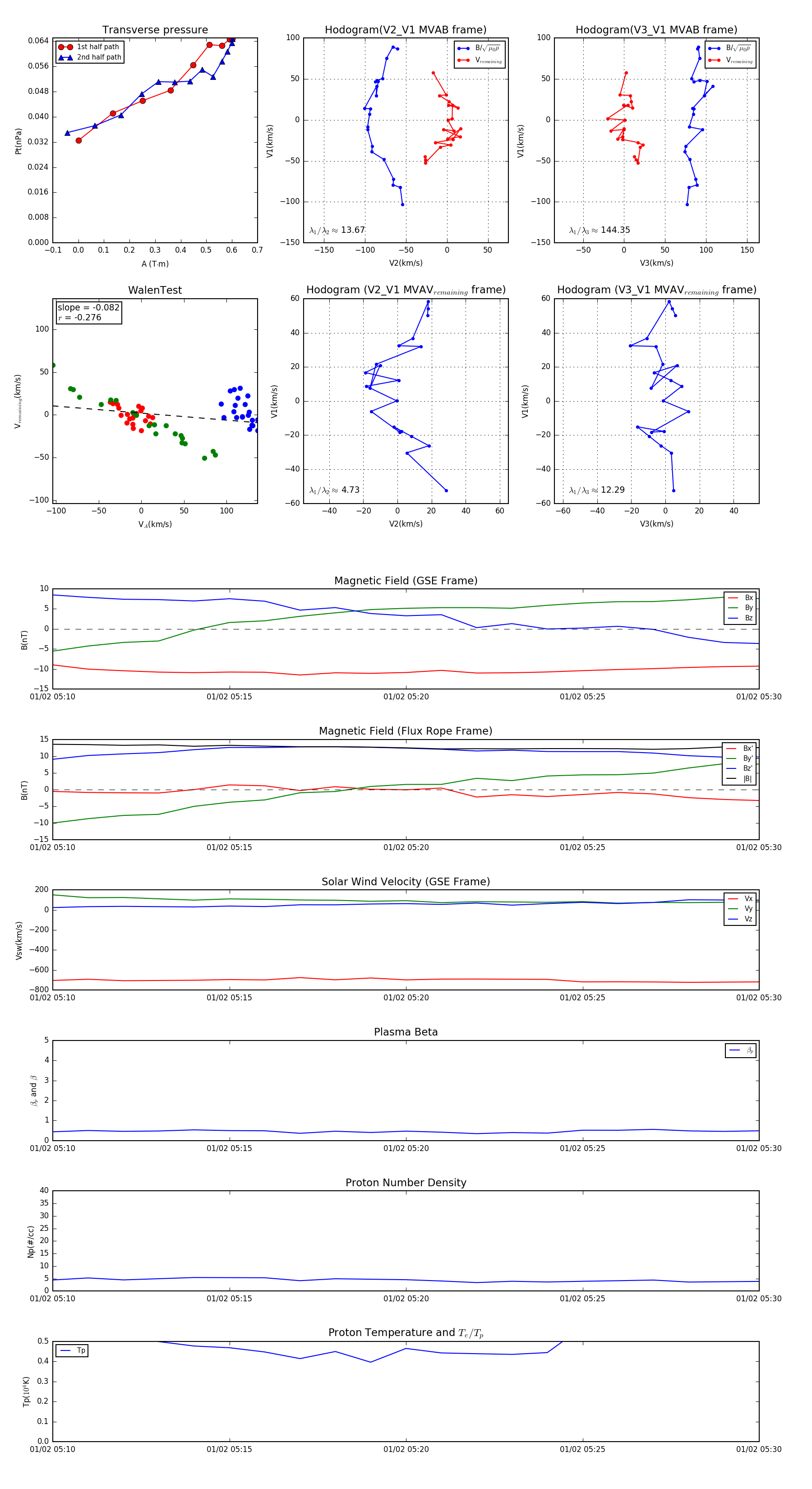
Flux Rope in 2005

Flux Rope Event 2005-01-02 05:10 ~ 2005-01-02 05:30 (21 minutes)


plot