HOME   LIST
‹–   –›

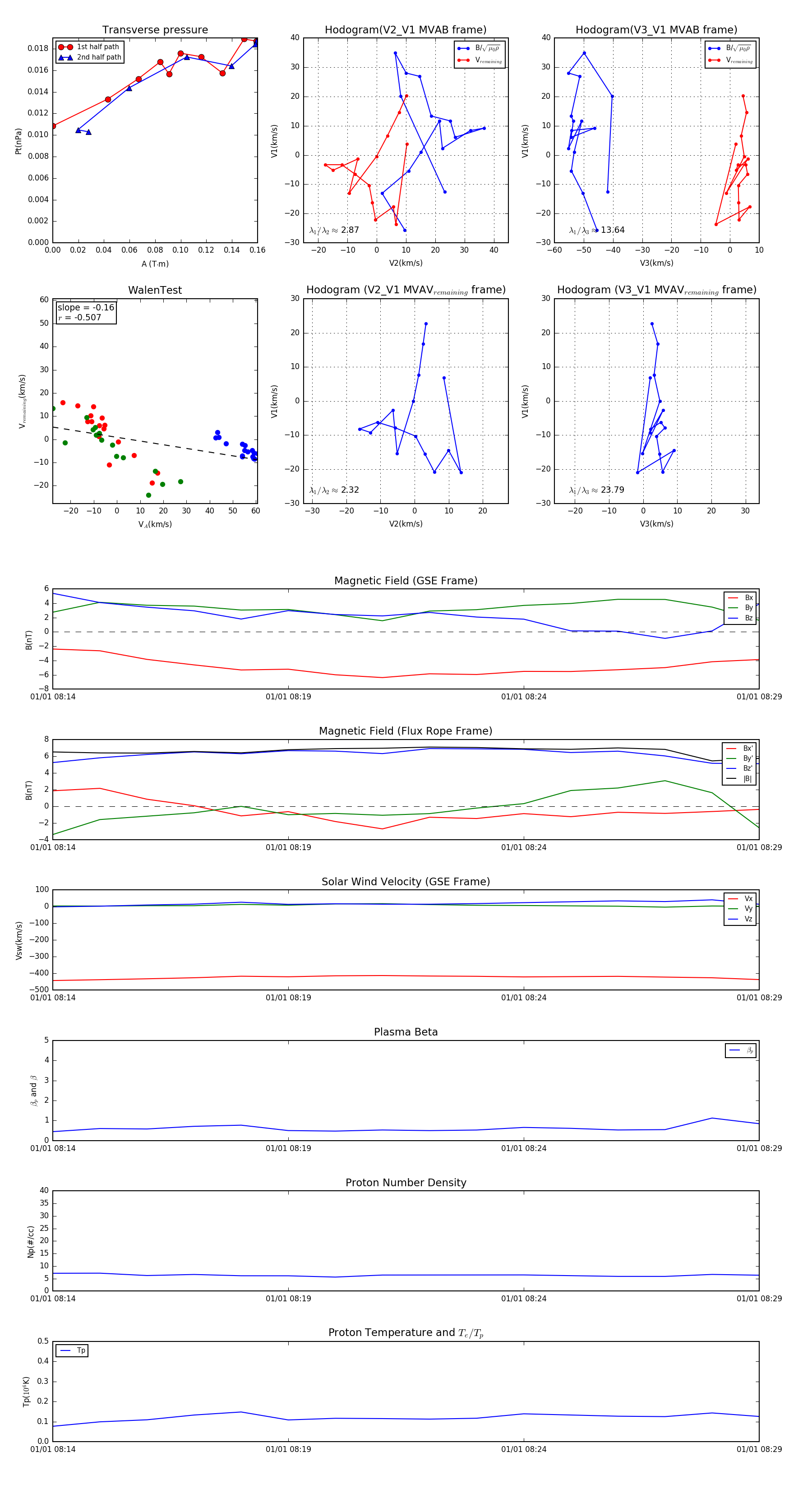
Flux Rope in 2005

Flux Rope Event 2005-01-01 08:14 ~ 2005-01-01 08:29 (16 minutes)


plot