HOME   LIST
‹–   –›

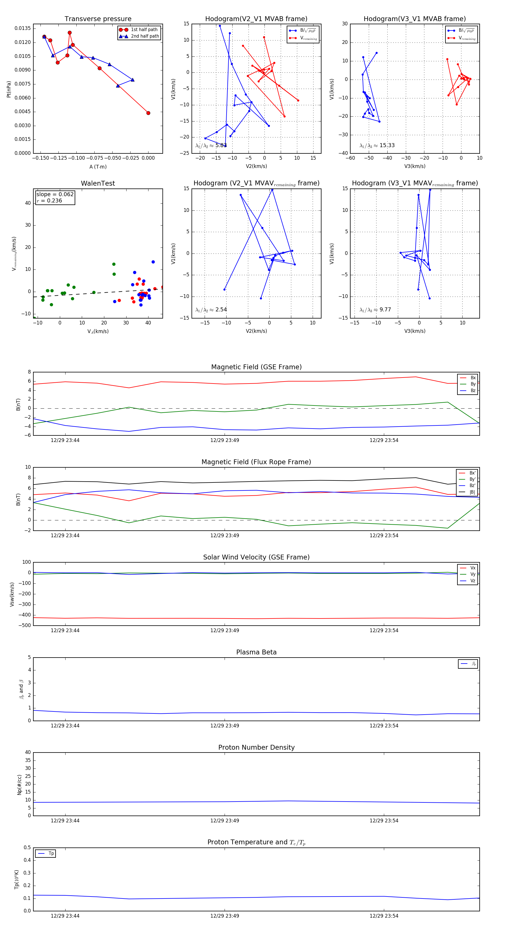
Flux Rope in 2004

Flux Rope Event 2004-12-29 23:43 ~ 2004-12-29 23:57 (15 minutes)


plot