HOME   LIST
‹–   –›

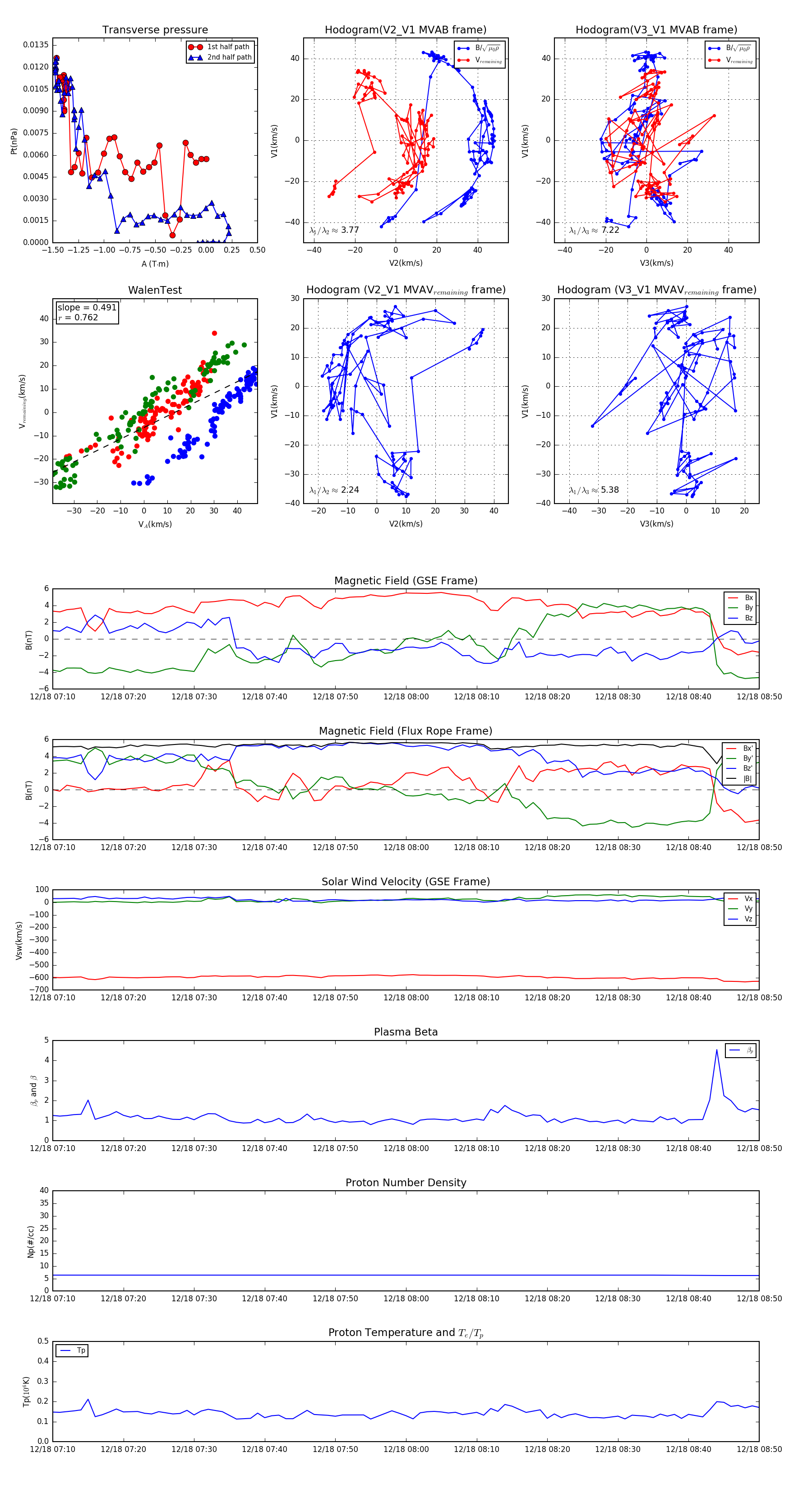
Flux Rope in 2004

Flux Rope Event 2004-12-18 07:10 ~ 2004-12-18 08:50 (101 minutes)


plot