HOME   LIST
‹–   –›

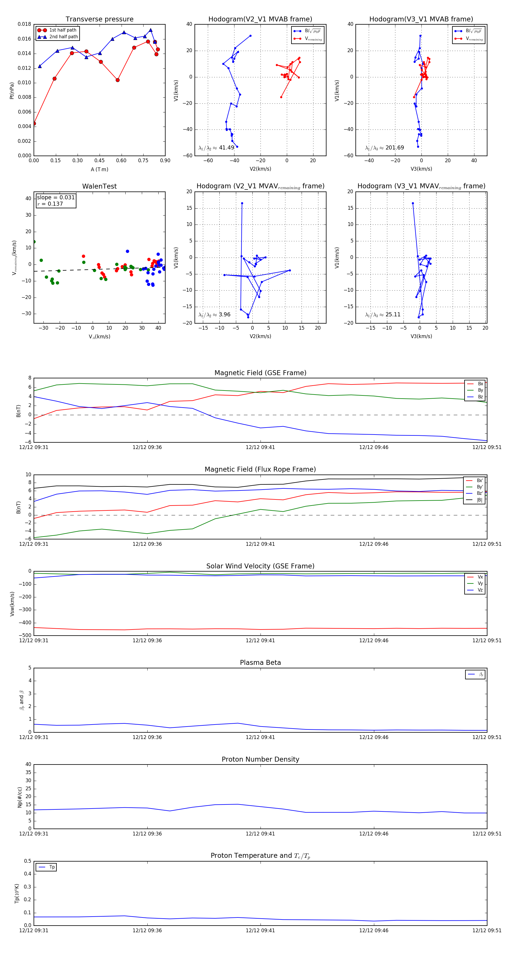
Flux Rope in 2004

Flux Rope Event 2004-12-12 09:31 ~ 2004-12-12 09:51 (21 minutes)


plot