HOME   LIST
‹–   –›

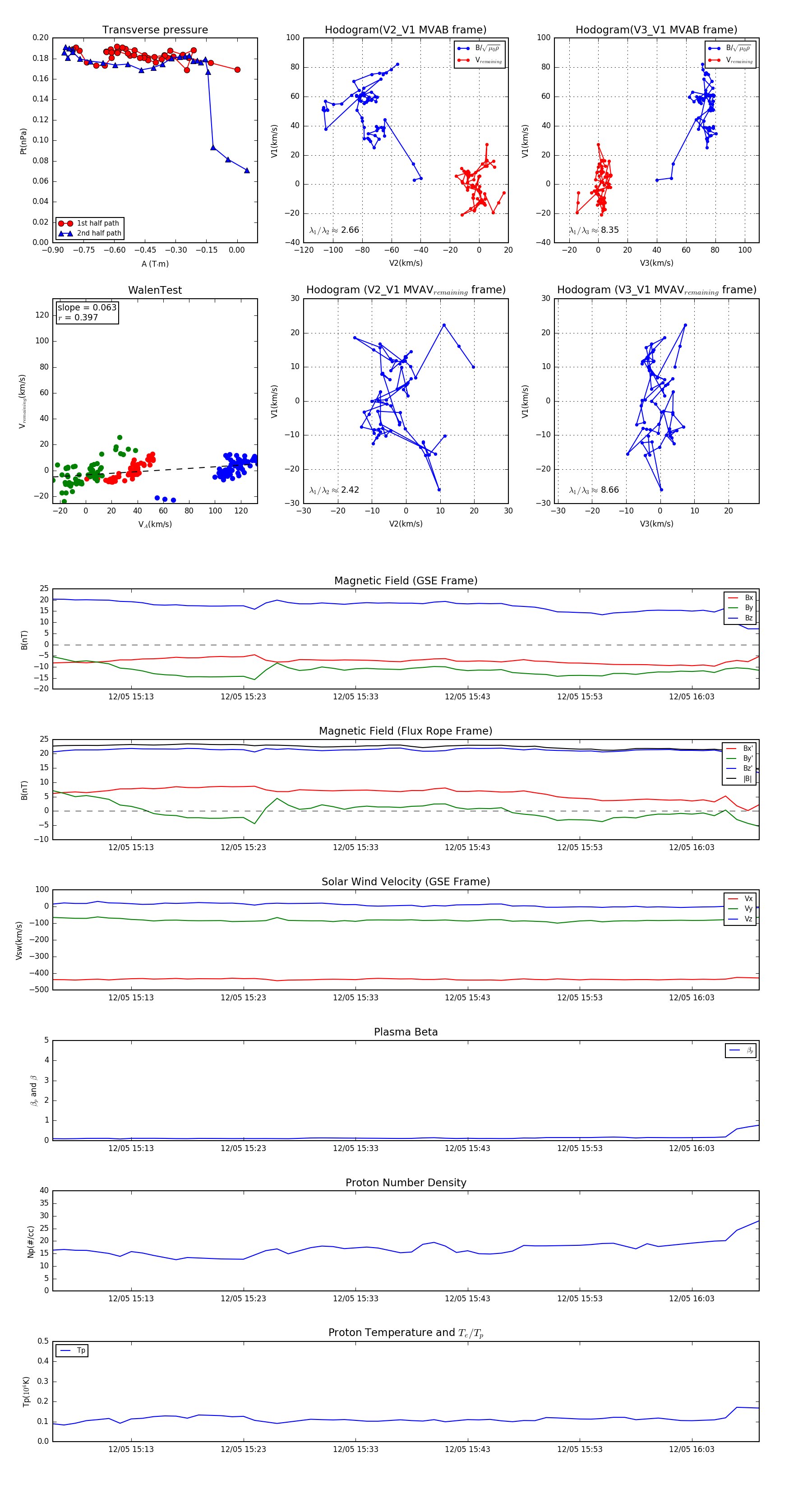
Flux Rope in 2004

Flux Rope Event 2004-12-05 15:06 ~ 2004-12-05 16:09 (64 minutes)


plot