HOME   LIST
‹–   –›

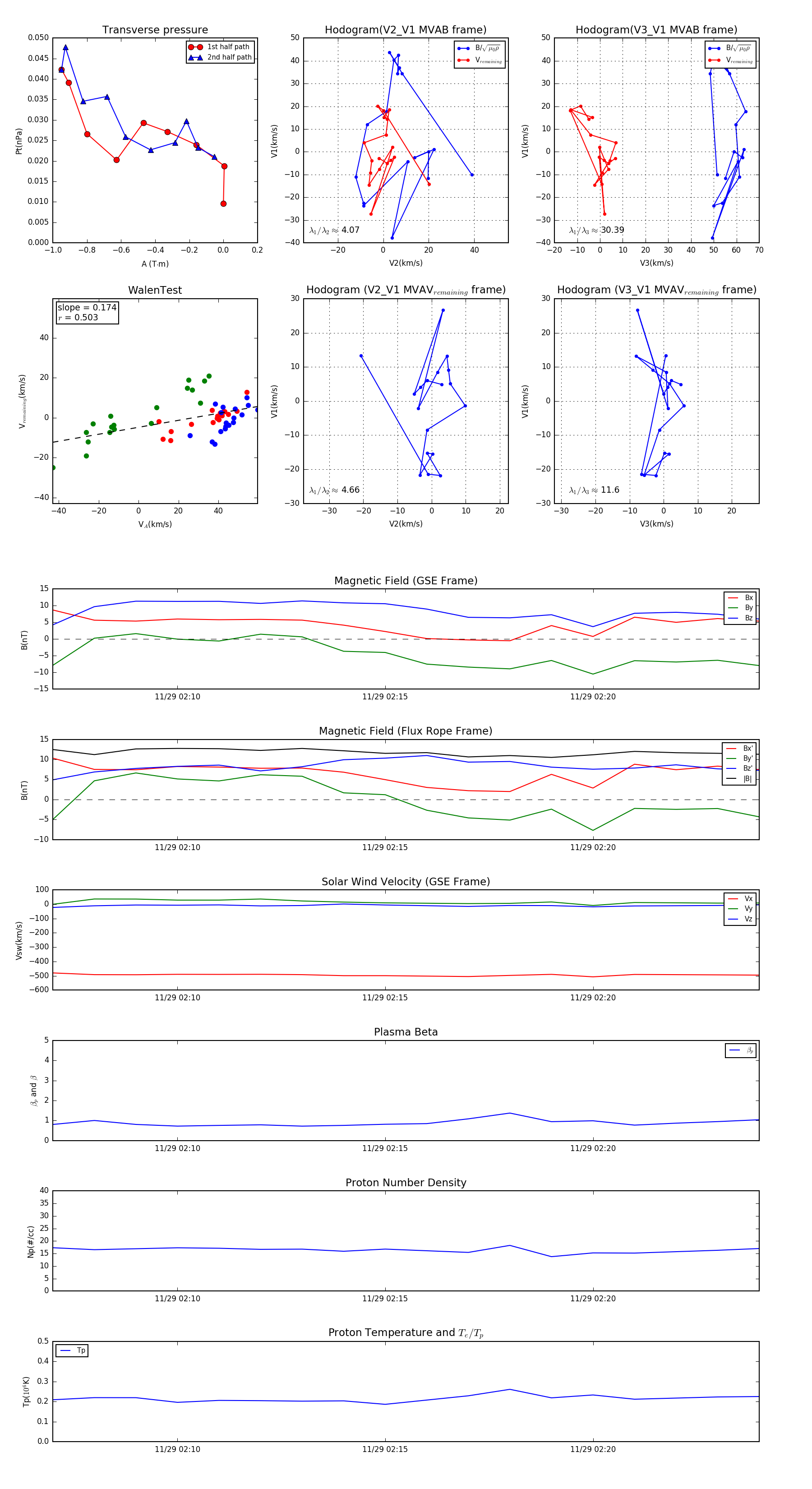
Flux Rope in 2004

Flux Rope Event 2004-11-29 02:07 ~ 2004-11-29 02:24 (18 minutes)


plot