HOME   LIST
‹–   –›

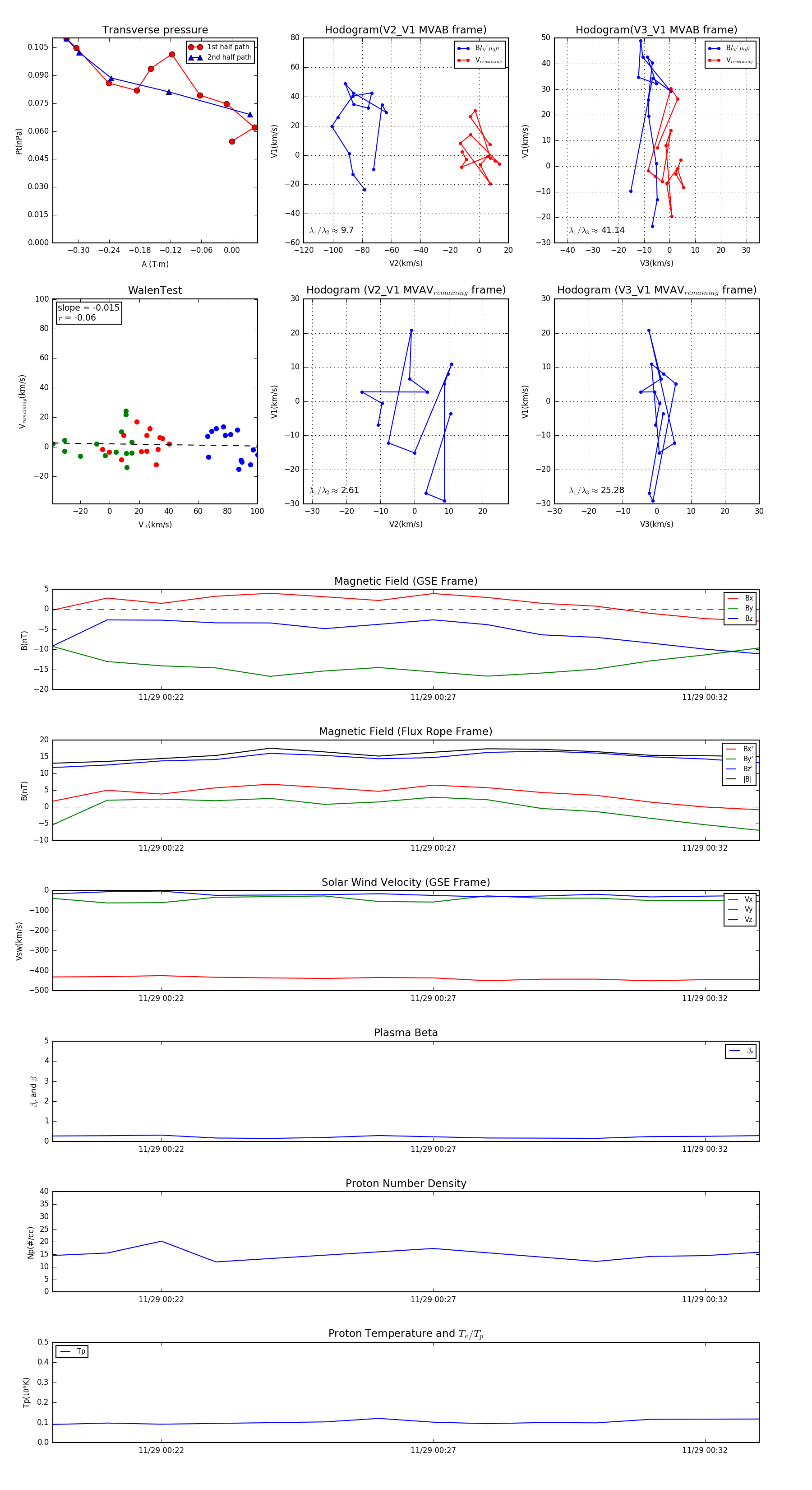
Flux Rope in 2004

Flux Rope Event 2004-11-29 00:20 ~ 2004-11-29 00:33 (14 minutes)


plot