HOME   LIST
‹–   –›

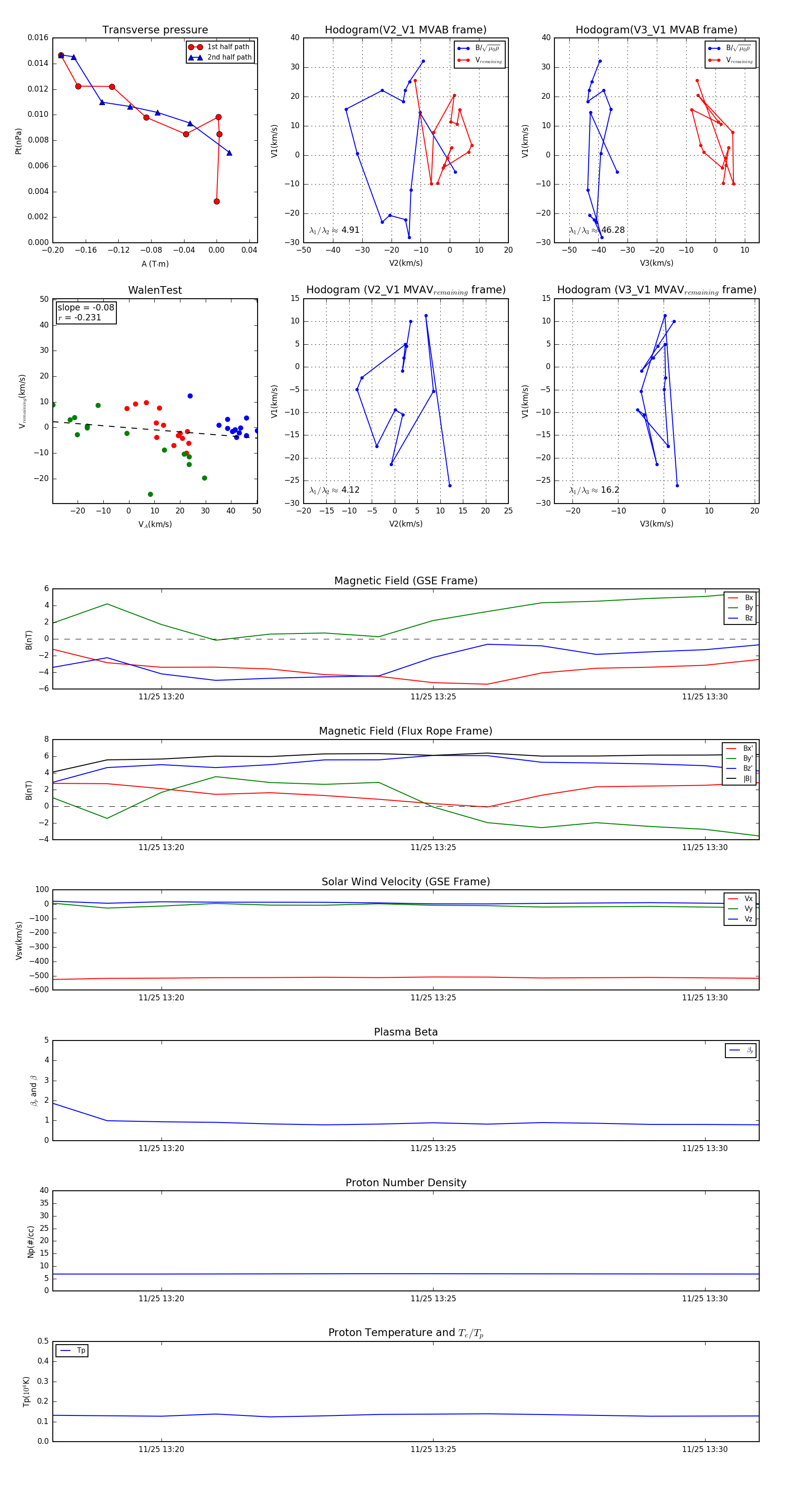
Flux Rope in 2004

Flux Rope Event 2004-11-25 13:18 ~ 2004-11-25 13:31 (14 minutes)


plot