HOME   LIST
‹–   –›

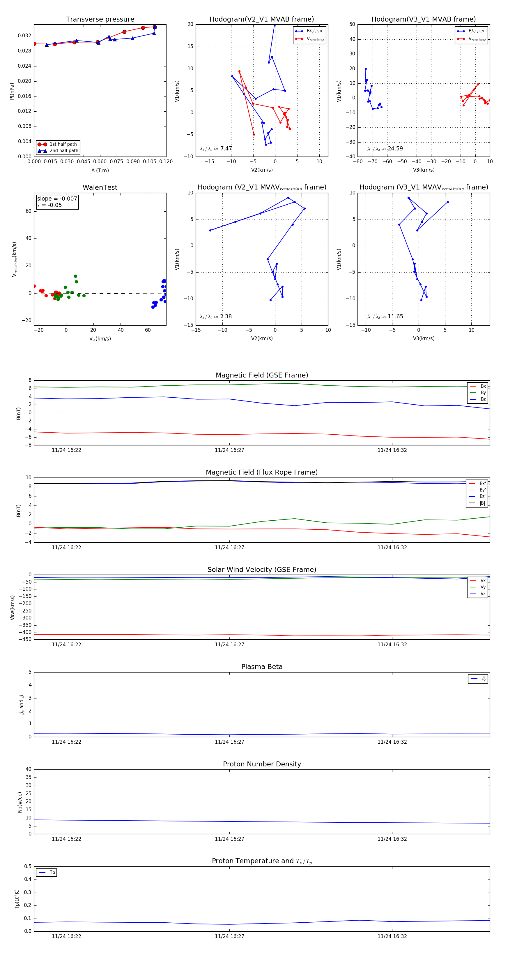
Flux Rope in 2004

Flux Rope Event 2004-11-24 16:21 ~ 2004-11-24 16:35 (15 minutes)


plot