HOME   LIST
‹–   –›

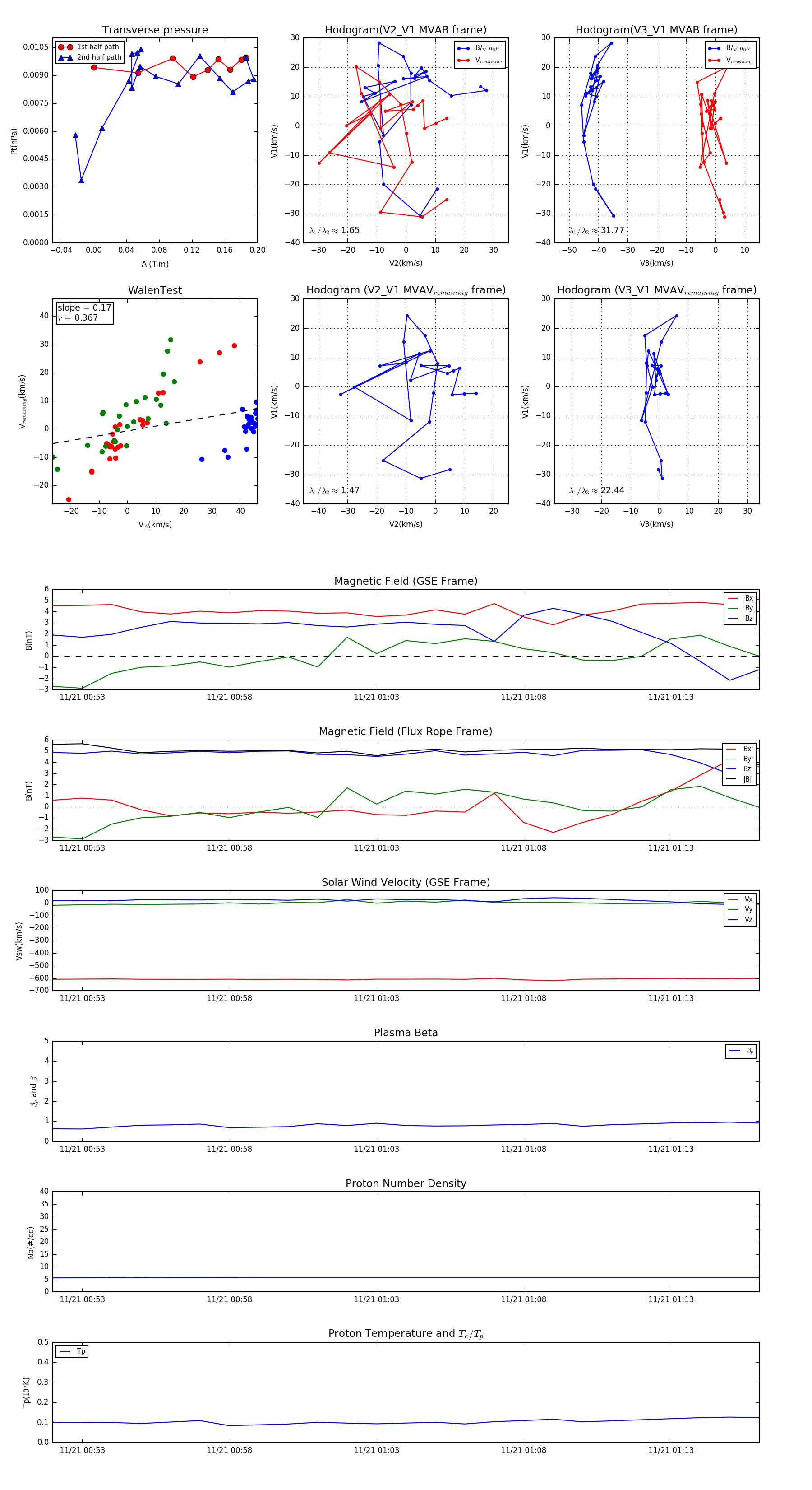
Flux Rope in 2004

Flux Rope Event 2004-11-21 00:52 ~ 2004-11-21 01:16 (25 minutes)


plot