HOME   LIST
‹–   –›

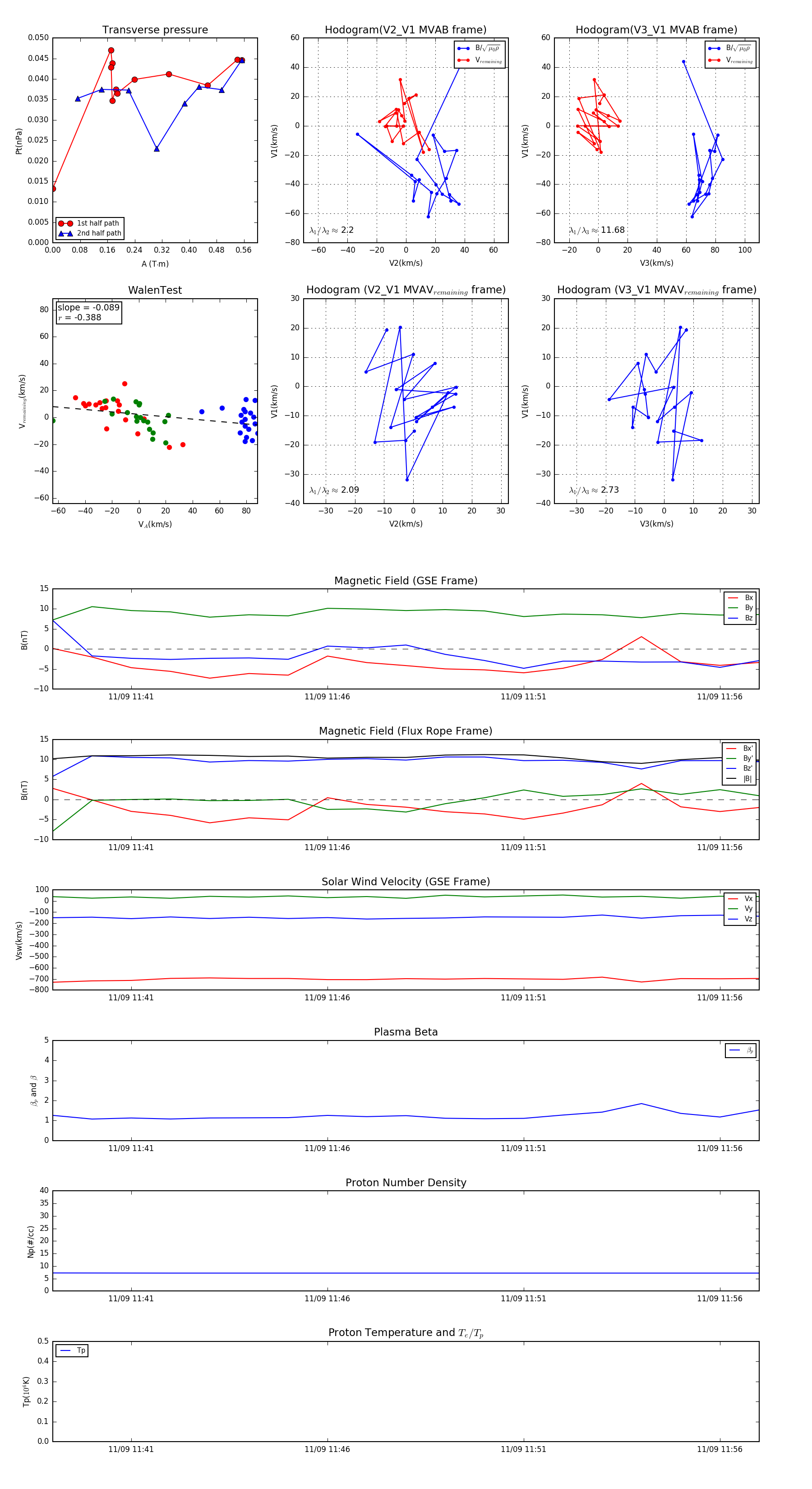
Flux Rope in 2004

Flux Rope Event 2004-11-09 11:39 ~ 2004-11-09 11:57 (19 minutes)


plot