HOME   LIST
‹–   –›

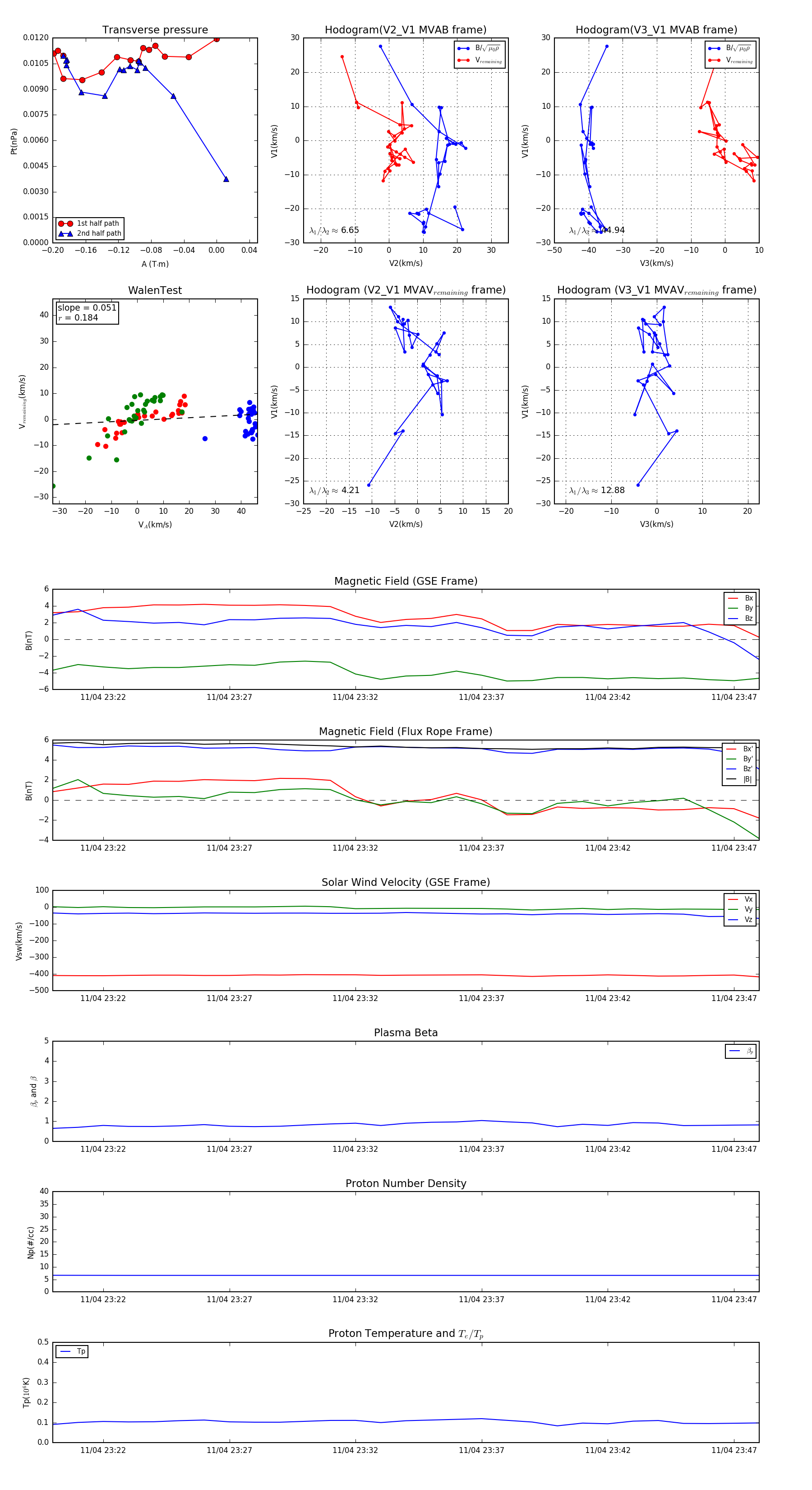
Flux Rope in 2004

Flux Rope Event 2004-11-04 23:20 ~ 2004-11-04 23:48 (29 minutes)


plot