HOME   LIST
‹–   –›

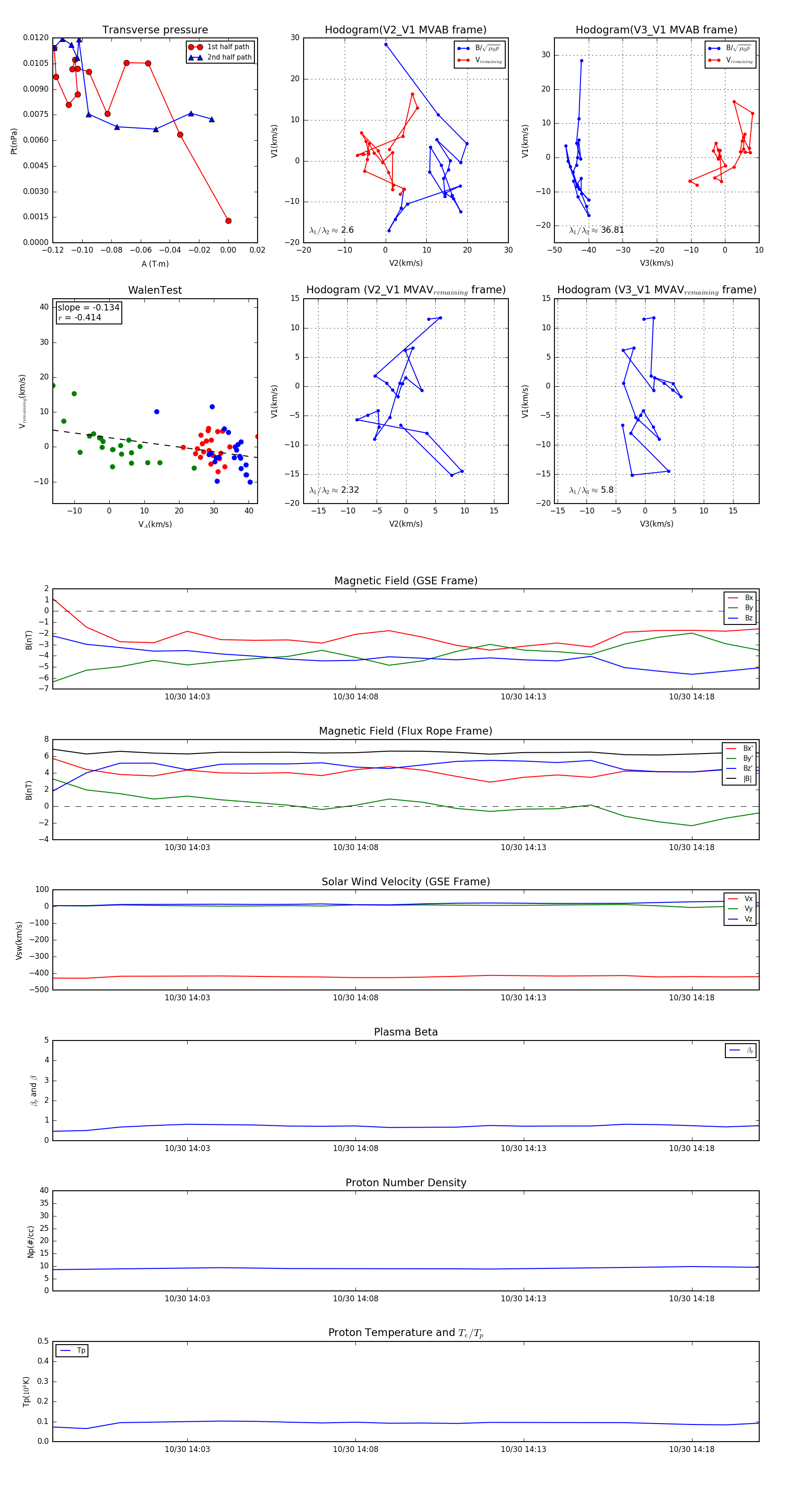
Flux Rope in 2004

Flux Rope Event 2004-10-30 13:59 ~ 2004-10-30 14:20 (22 minutes)


plot