HOME   LIST
‹–   –›

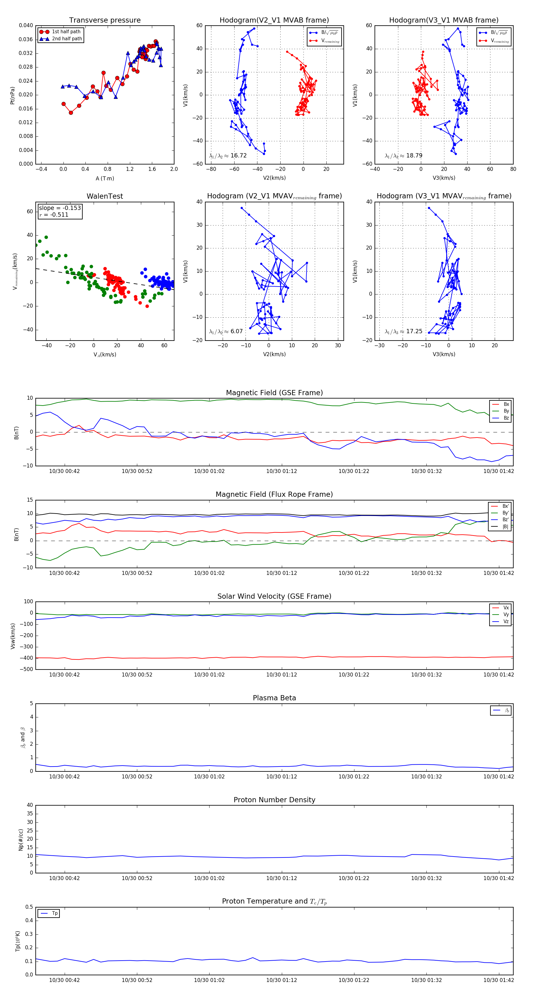
Flux Rope in 2004

Flux Rope Event 2004-10-30 00:38 ~ 2004-10-30 01:44 (67 minutes)


plot