HOME   LIST
‹–   –›

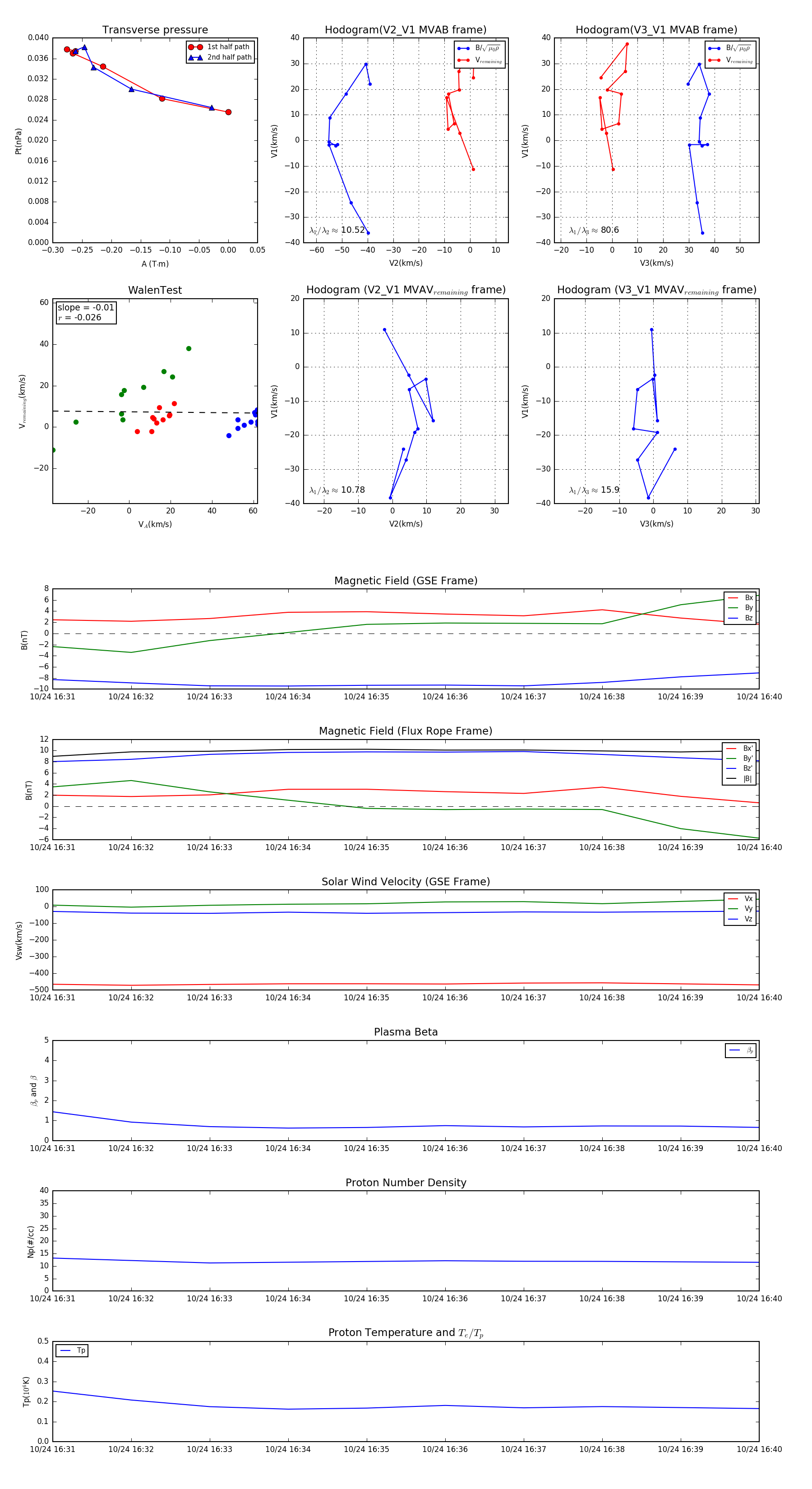
Flux Rope in 2004

Flux Rope Event 2004-10-24 16:31 ~ 2004-10-24 16:40 (10 minutes)


plot