HOME   LIST
‹–   –›

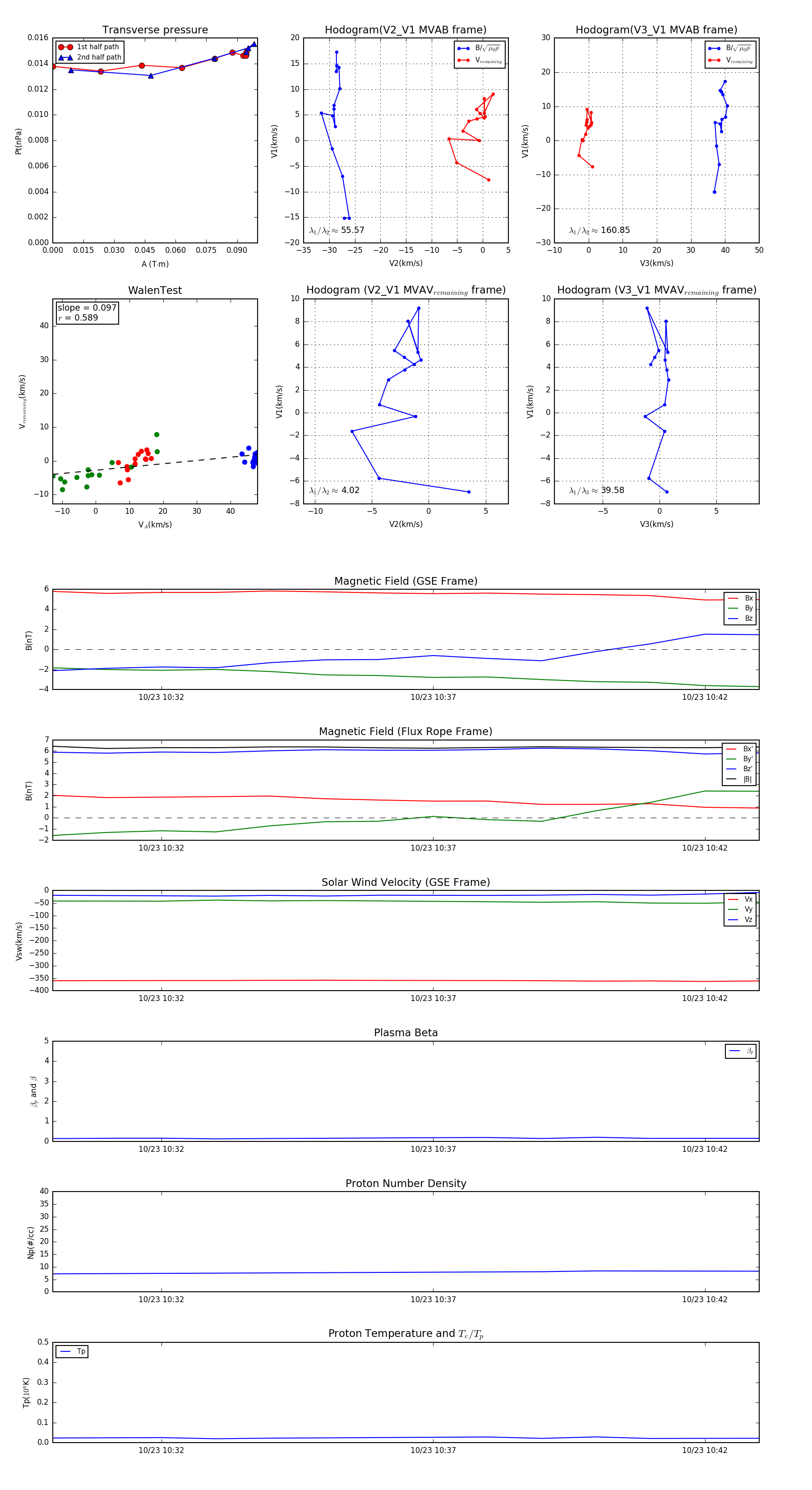
Flux Rope in 2004

Flux Rope Event 2004-10-23 10:30 ~ 2004-10-23 10:43 (14 minutes)


plot