HOME   LIST
‹–   –›

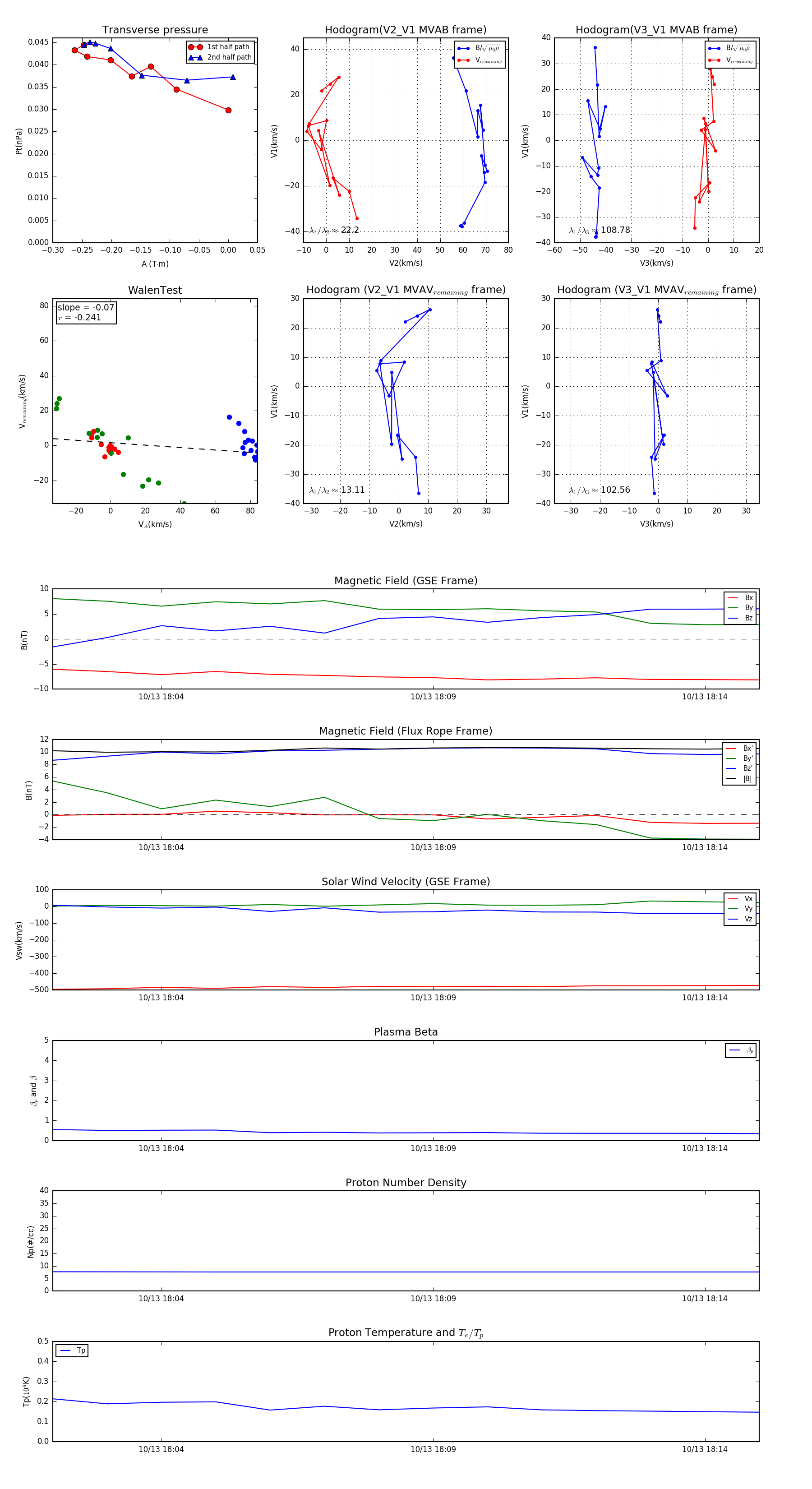
Flux Rope in 2004

Flux Rope Event 2004-10-13 18:02 ~ 2004-10-13 18:15 (14 minutes)


plot