HOME   LIST
‹–   –›

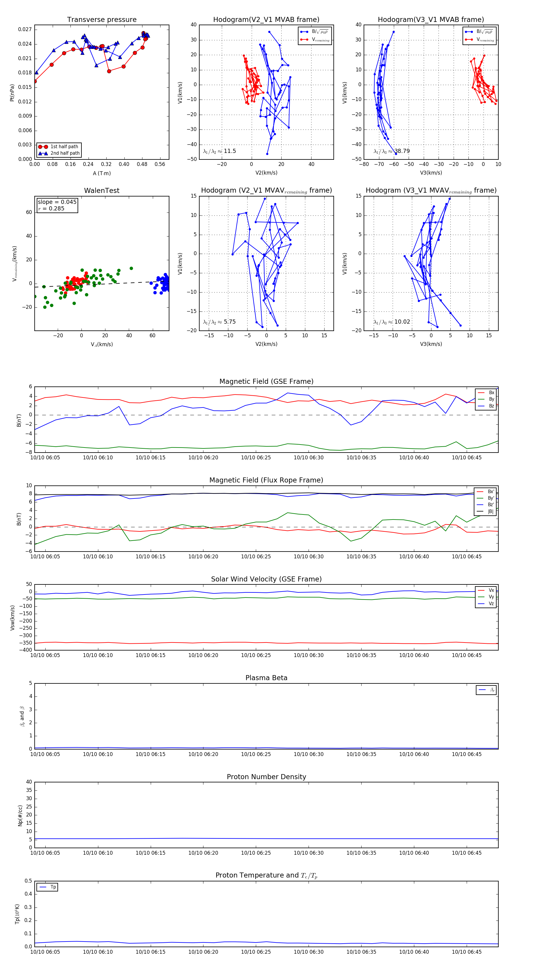
Flux Rope in 2004

Flux Rope Event 2004-10-10 06:04 ~ 2004-10-10 06:48 (45 minutes)


plot