HOME   LIST
‹–   –›

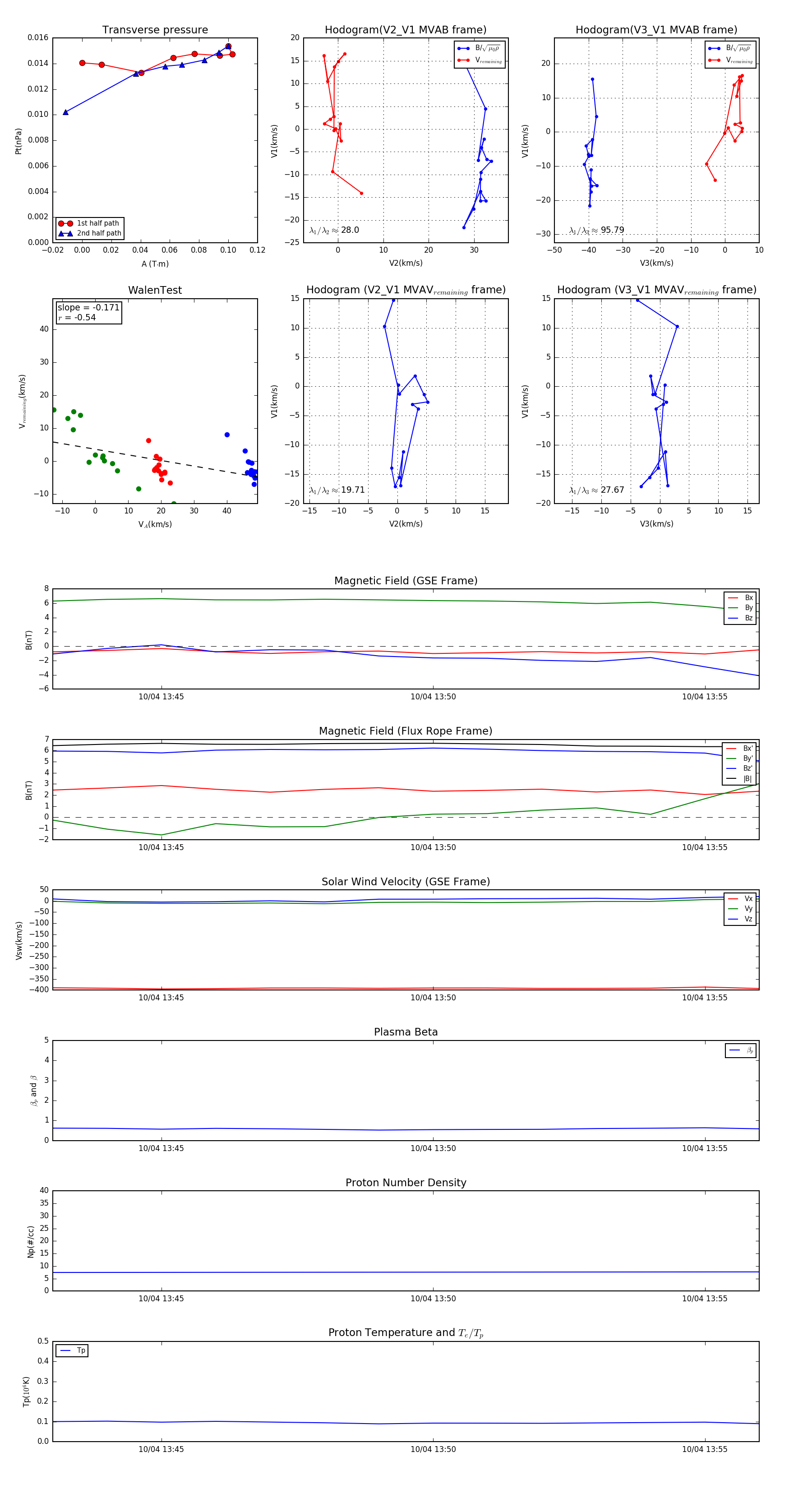
Flux Rope in 2004

Flux Rope Event 2004-10-04 13:43 ~ 2004-10-04 13:56 (14 minutes)


plot