HOME   LIST
‹–   –›

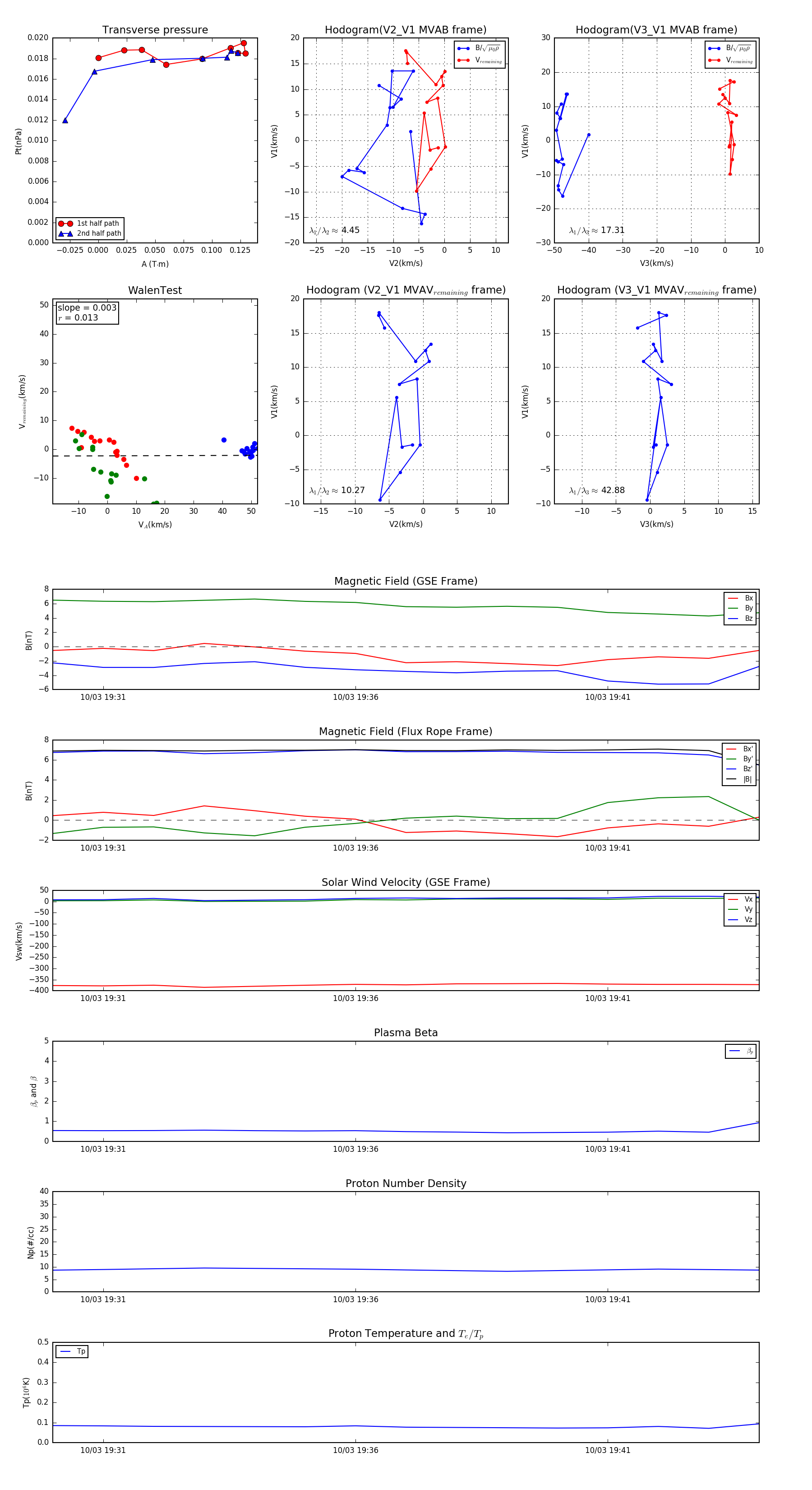
Flux Rope in 2004

Flux Rope Event 2004-10-03 19:30 ~ 2004-10-03 19:44 (15 minutes)


plot