HOME   LIST
‹–   –›

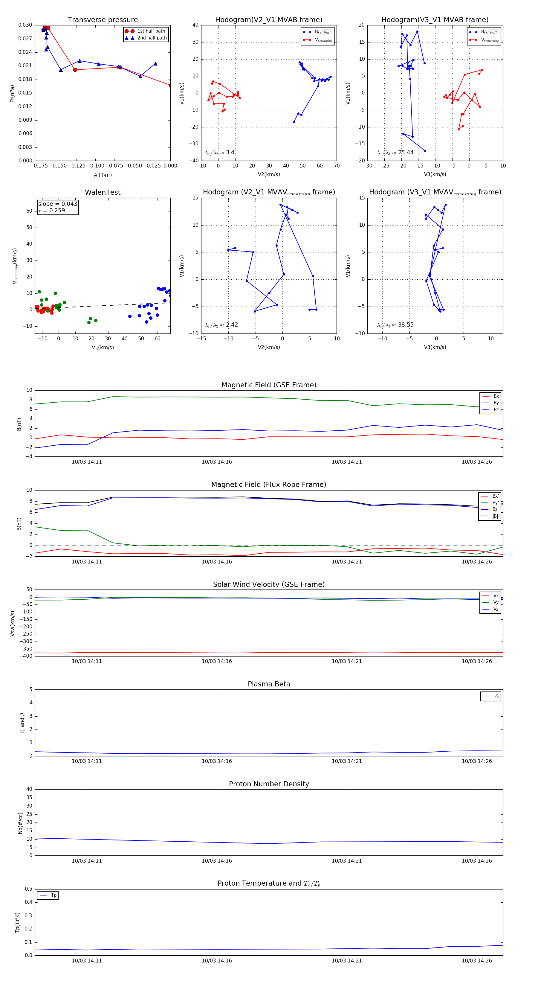
Flux Rope in 2004

Flux Rope Event 2004-10-03 14:09 ~ 2004-10-03 14:27 (19 minutes)


plot