HOME   LIST
‹–   –›

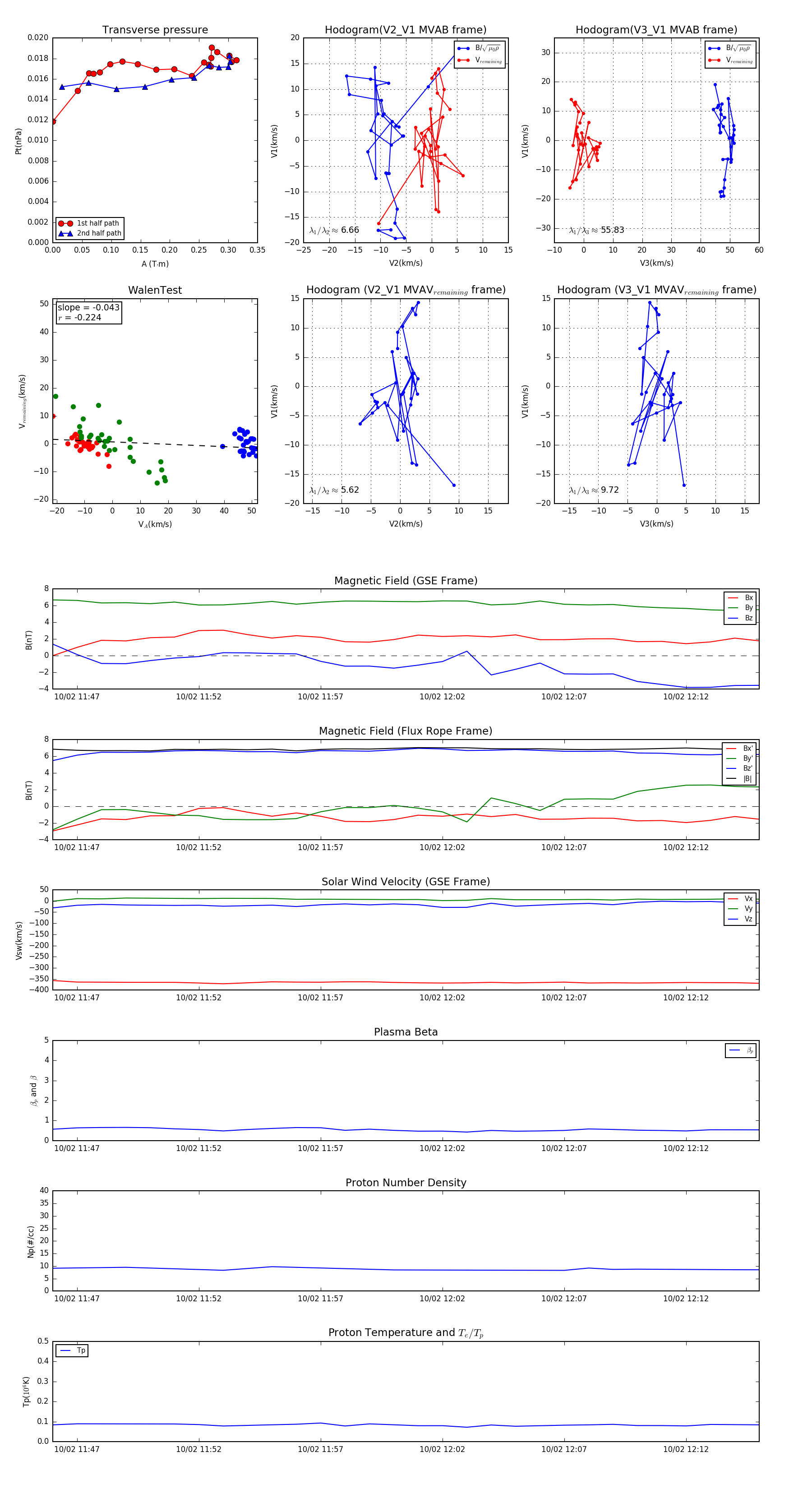
Flux Rope in 2004

Flux Rope Event 2004-10-02 11:46 ~ 2004-10-02 12:15 (30 minutes)


plot