HOME   LIST
‹–   –›

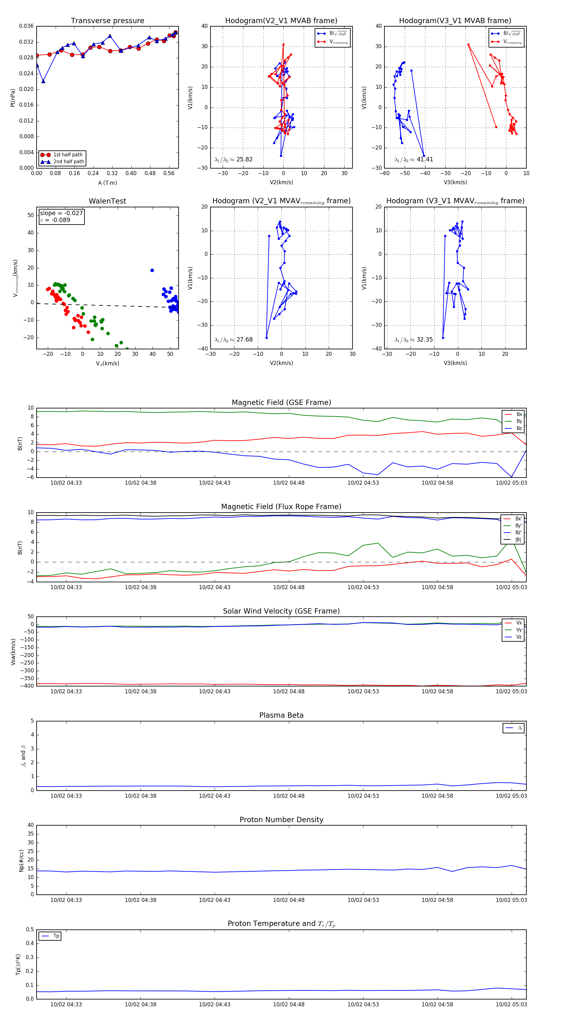
Flux Rope in 2004

Flux Rope Event 2004-10-02 04:31 ~ 2004-10-02 05:04 (34 minutes)


plot