HOME   LIST
‹–   –›

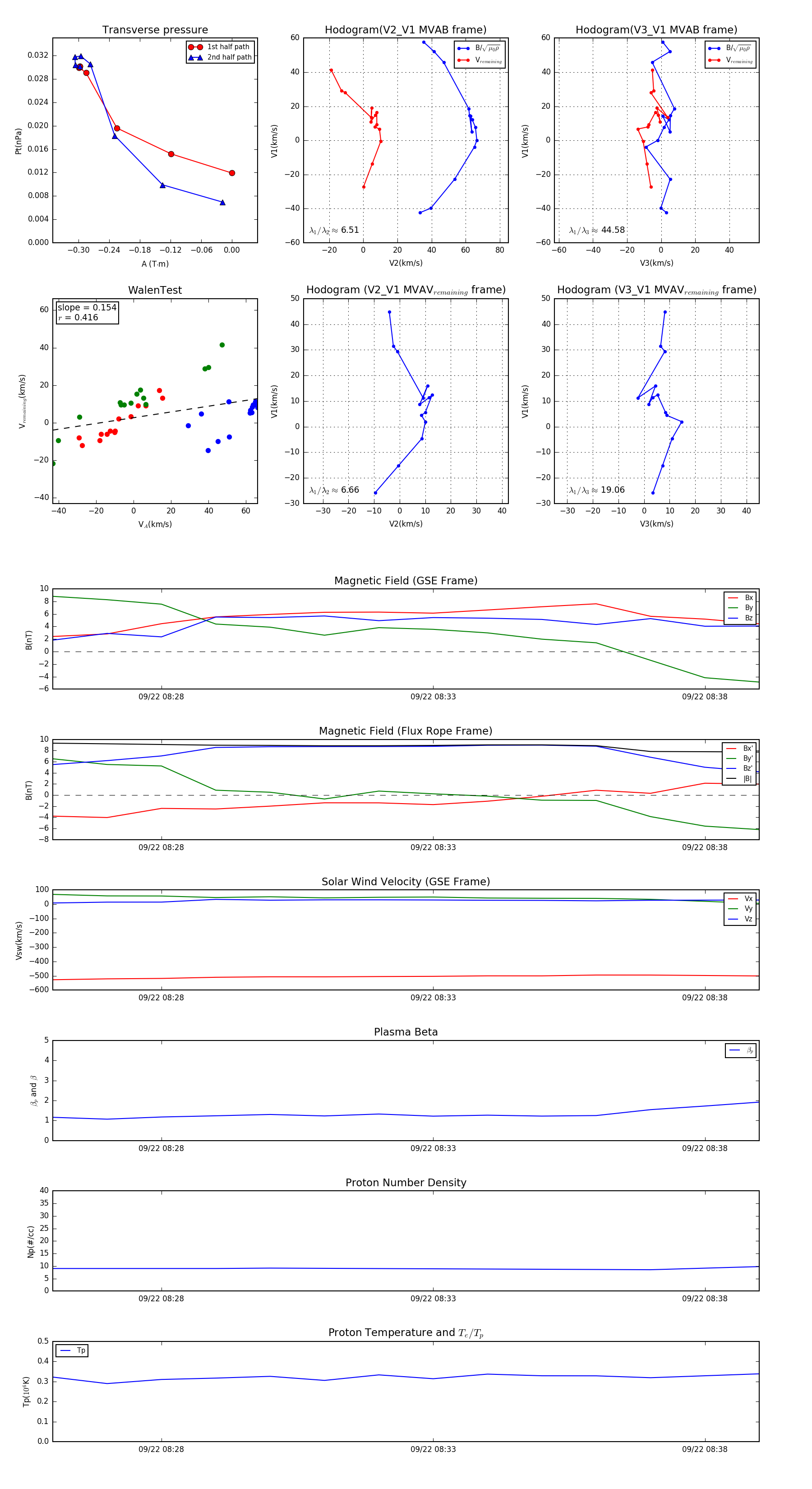
Flux Rope in 2004

Flux Rope Event 2004-09-22 08:26 ~ 2004-09-22 08:39 (14 minutes)


plot