HOME   LIST
‹–   –›

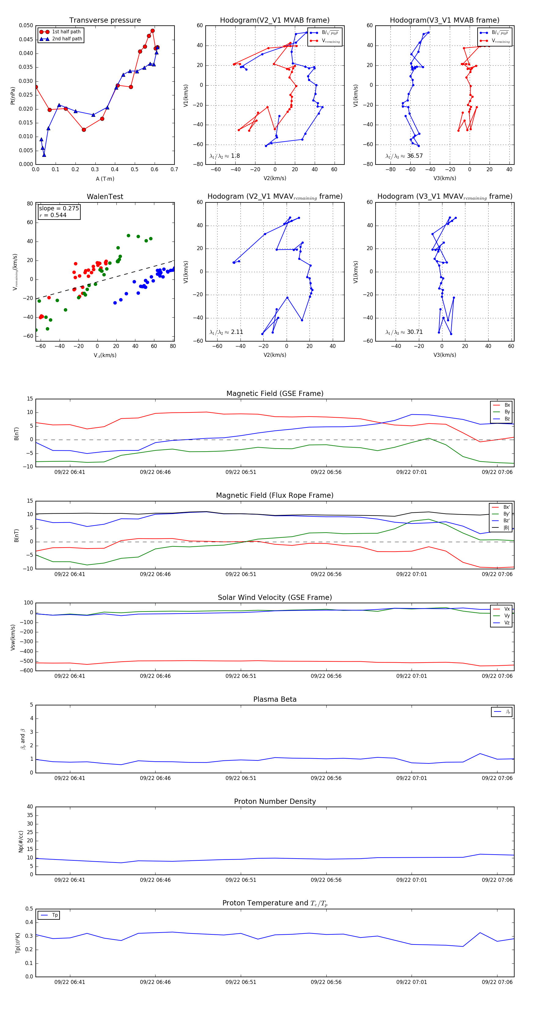
Flux Rope in 2004

Flux Rope Event 2004-09-22 06:39 ~ 2004-09-22 07:07 (29 minutes)


plot