HOME   LIST
‹–   –›

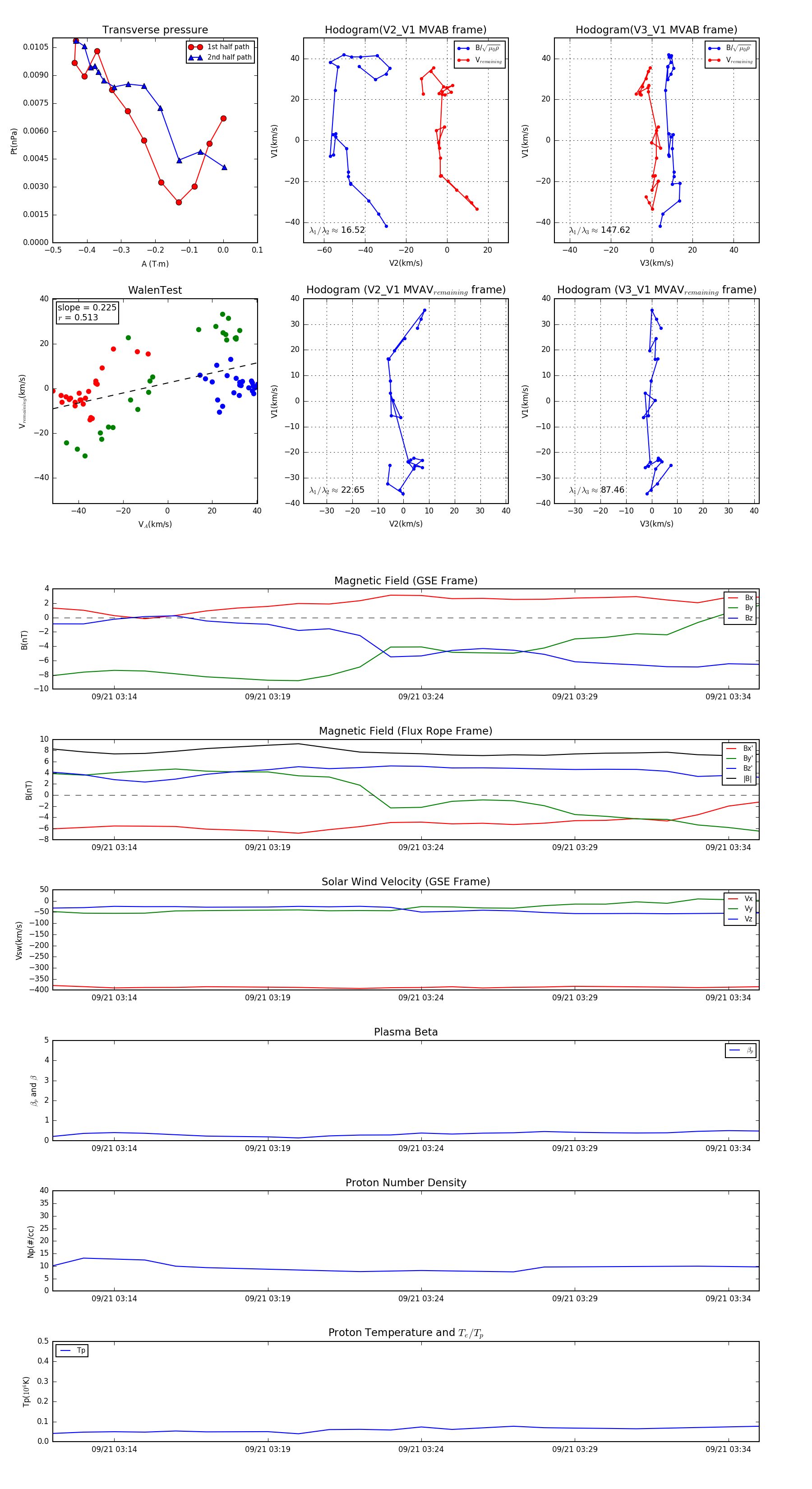
Flux Rope in 2004

Flux Rope Event 2004-09-21 03:12 ~ 2004-09-21 03:35 (24 minutes)


plot