HOME   LIST
‹–   –›

Flux Rope in 2004

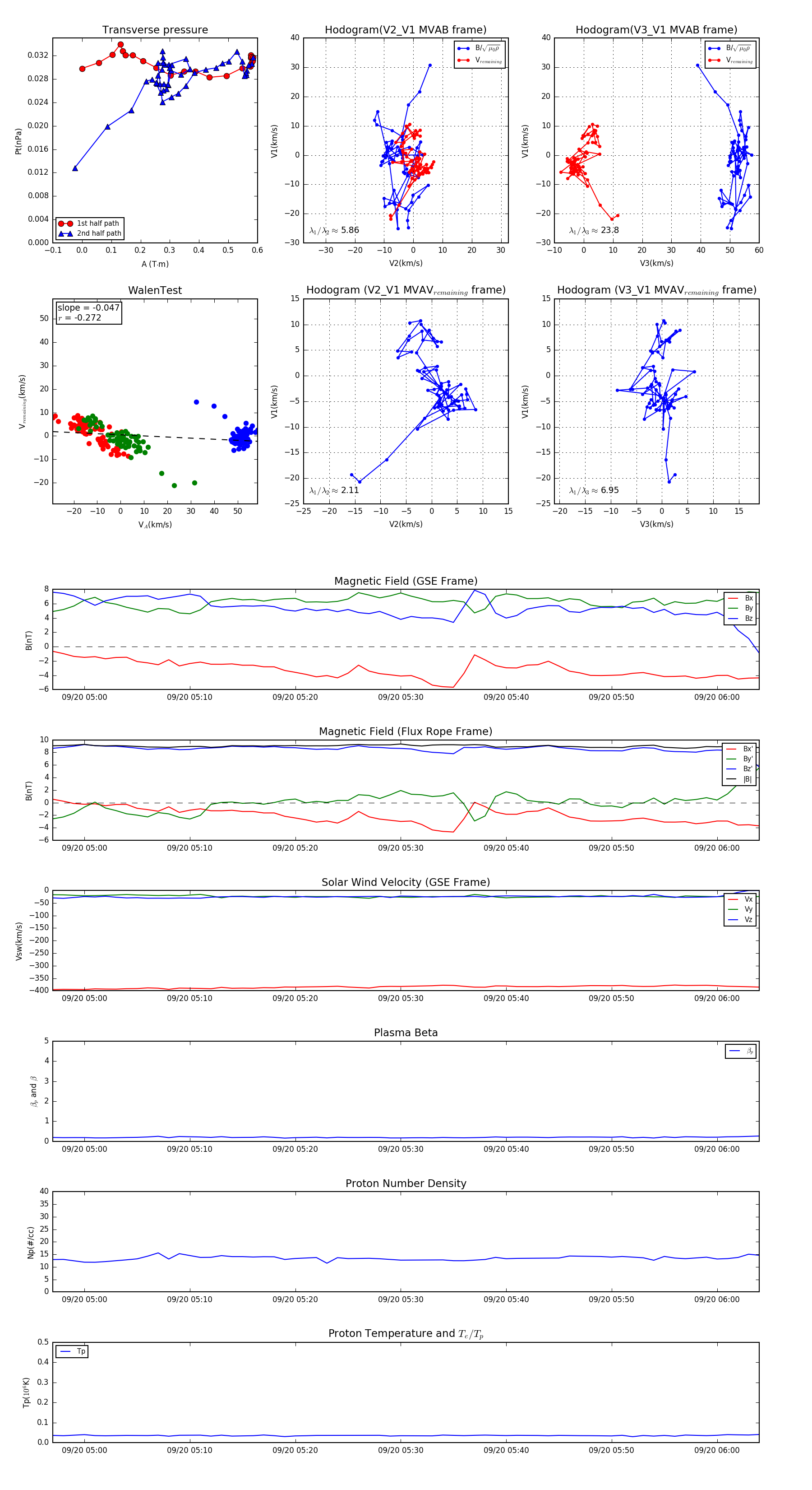
Flux Rope Event 2004-09-20 04:57 ~ 2004-09-20 06:04 (68 minutes)


plot