HOME   LIST
‹–   –›

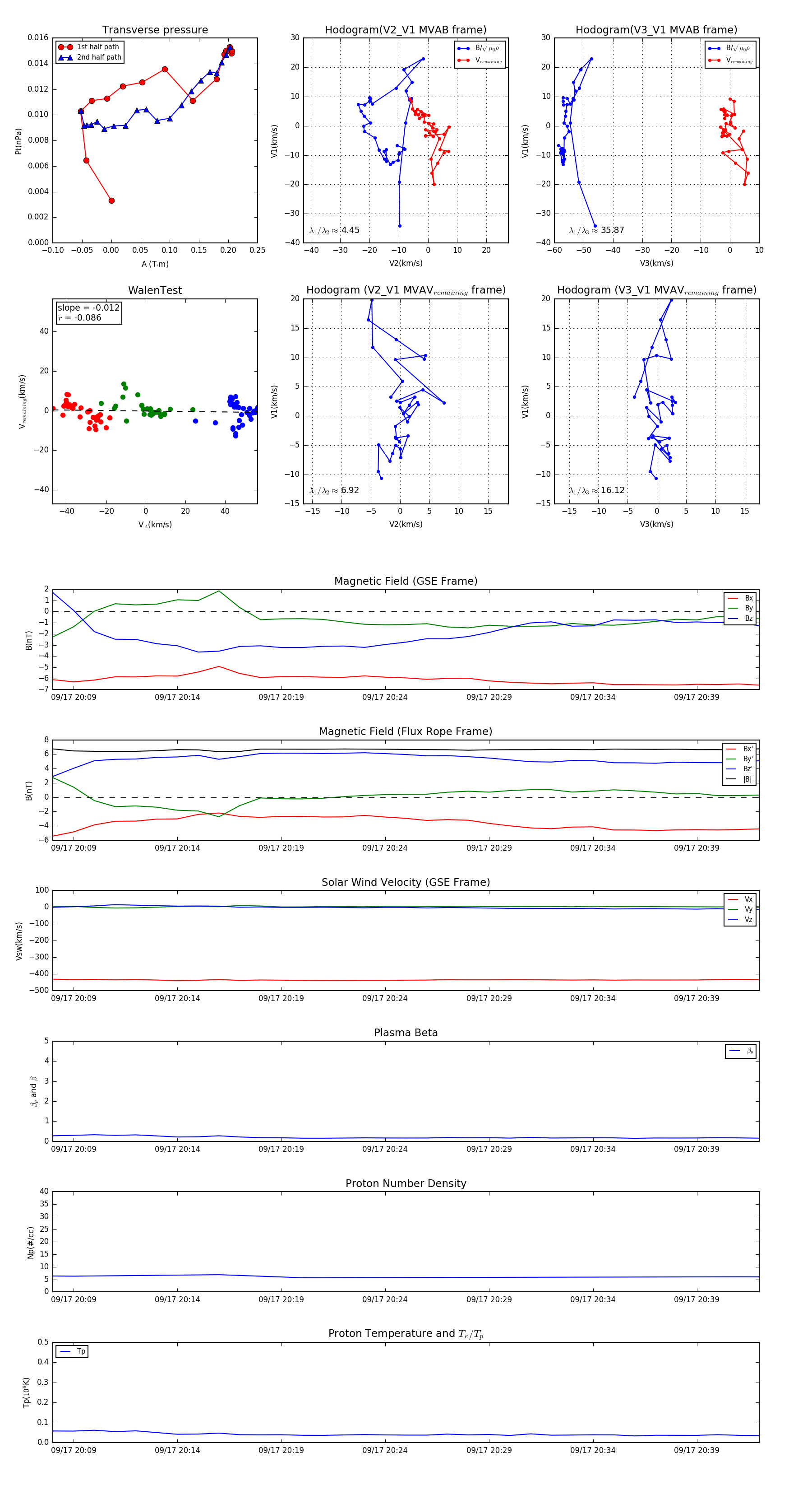
Flux Rope in 2004

Flux Rope Event 2004-09-17 20:08 ~ 2004-09-17 20:42 (35 minutes)


plot