HOME   LIST
‹–   –›

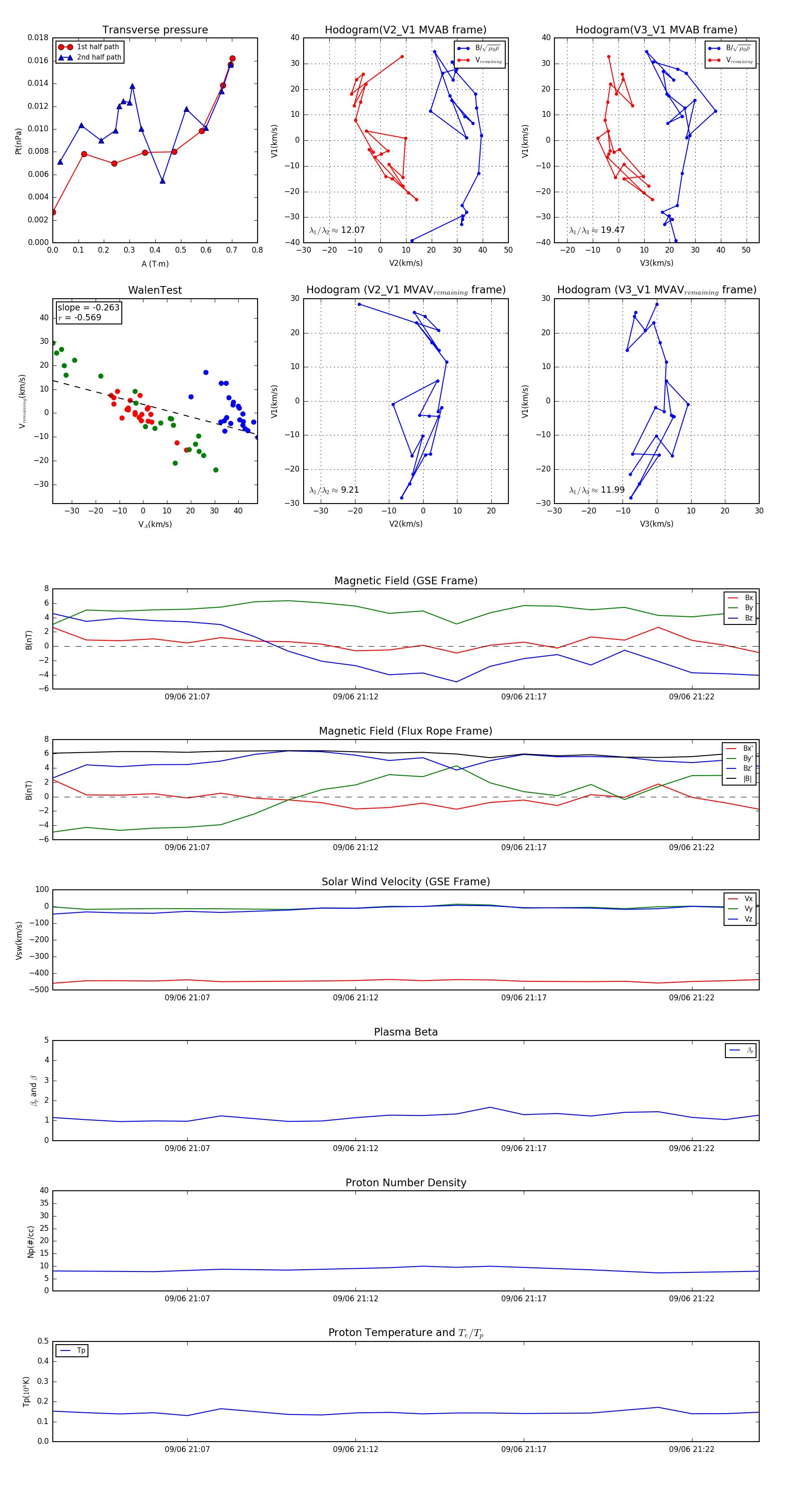
Flux Rope in 2004

Flux Rope Event 2004-09-06 21:03 ~ 2004-09-06 21:24 (22 minutes)


plot