HOME   LIST
‹–   –›

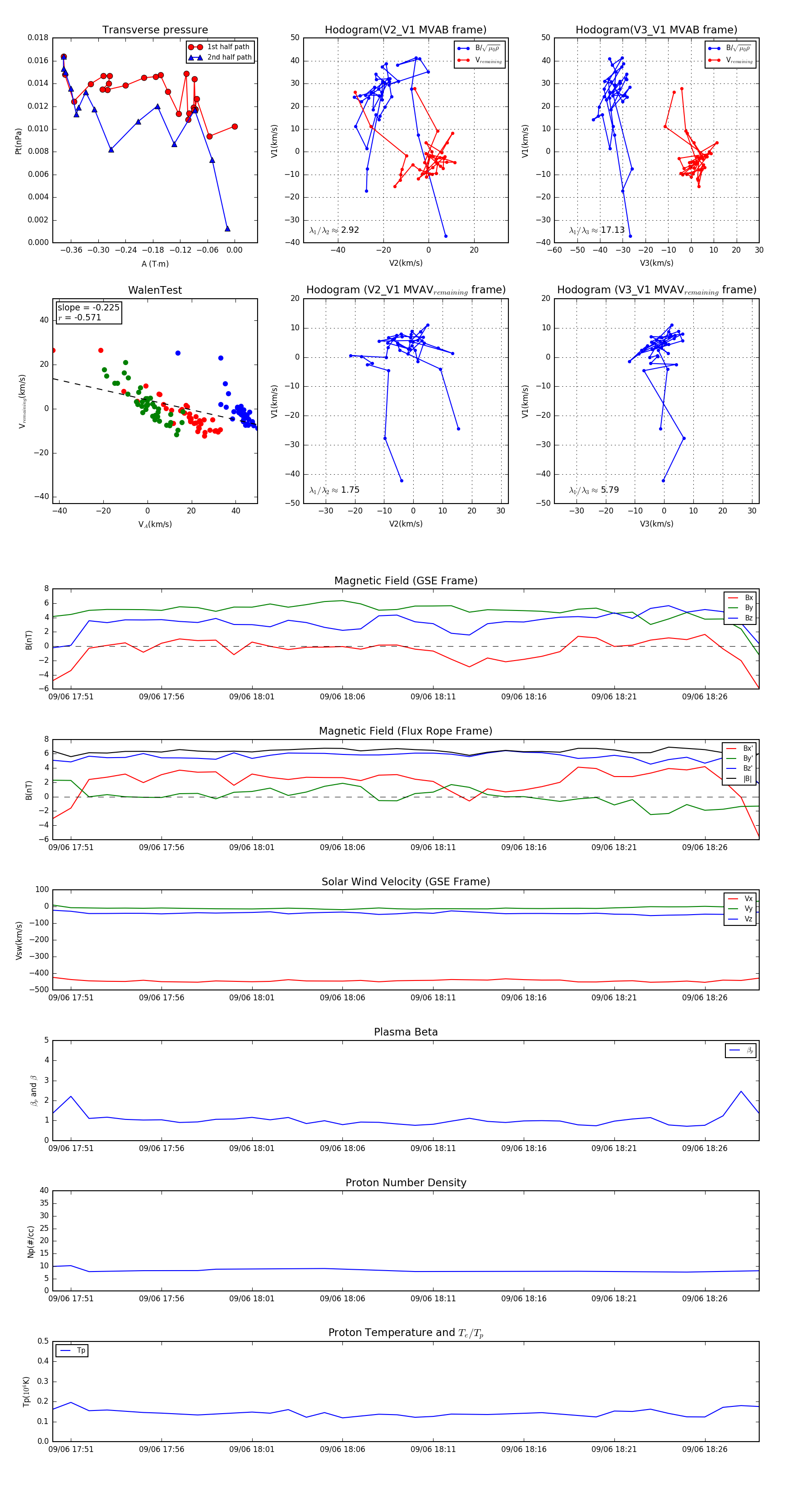
Flux Rope in 2004

Flux Rope Event 2004-09-06 17:50 ~ 2004-09-06 18:29 (40 minutes)


plot