HOME   LIST
‹–   –›

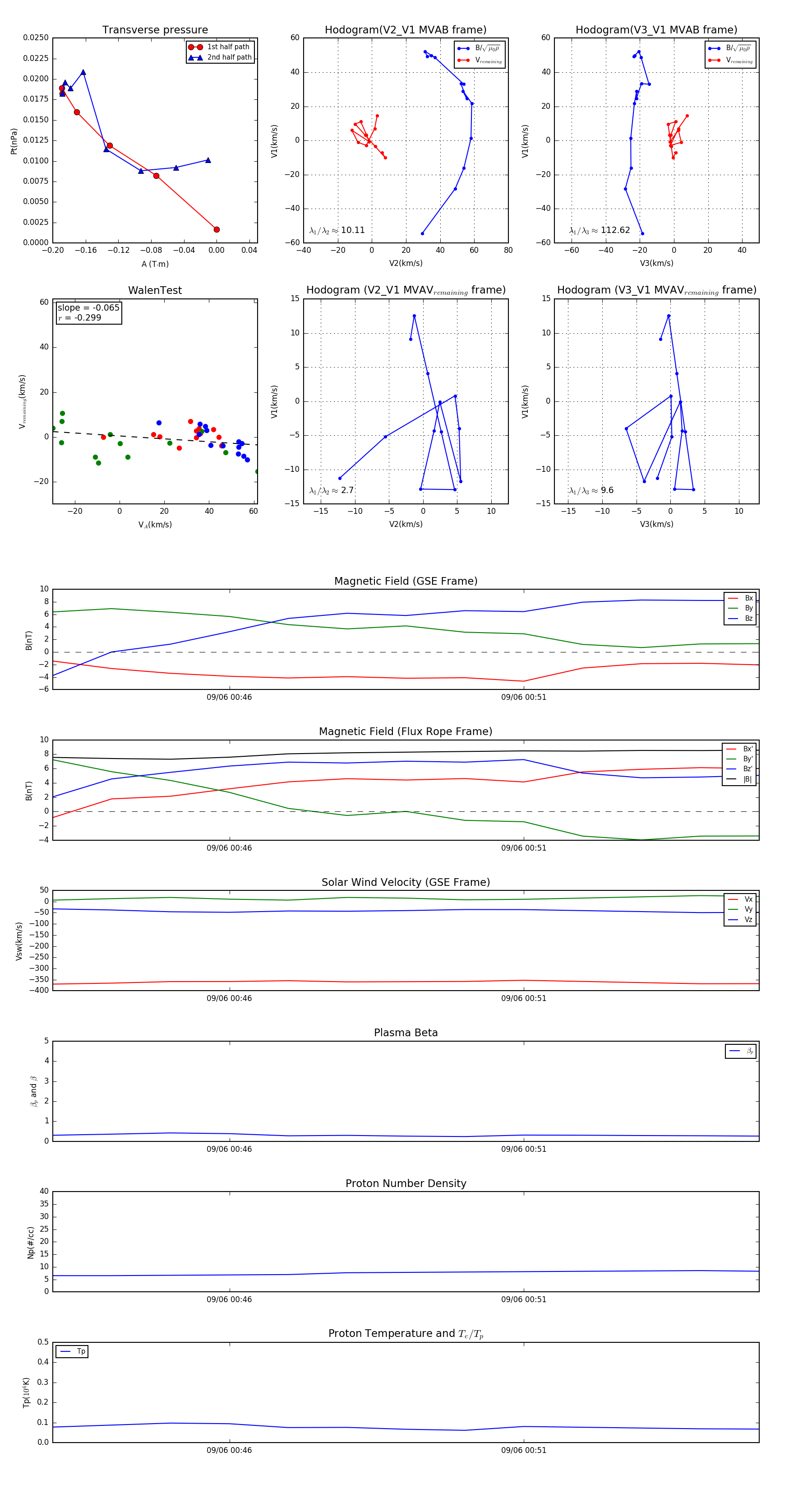
Flux Rope in 2004

Flux Rope Event 2004-09-06 00:43 ~ 2004-09-06 00:55 (13 minutes)


plot