HOME   LIST
‹–   –›

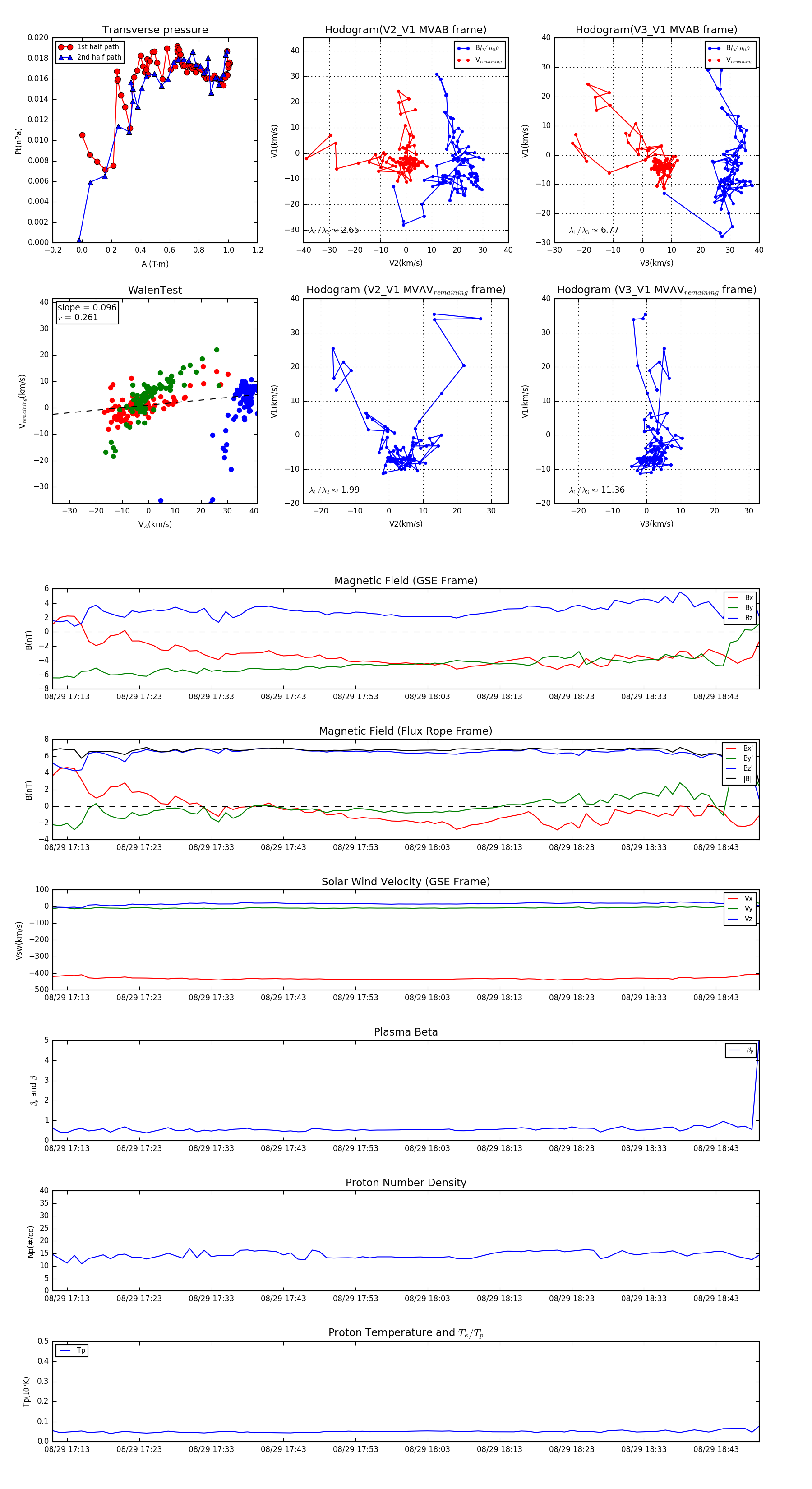
Flux Rope in 2004

Flux Rope Event 2004-08-29 17:11 ~ 2004-08-29 18:49 (99 minutes)


plot