HOME   LIST
‹–   –›

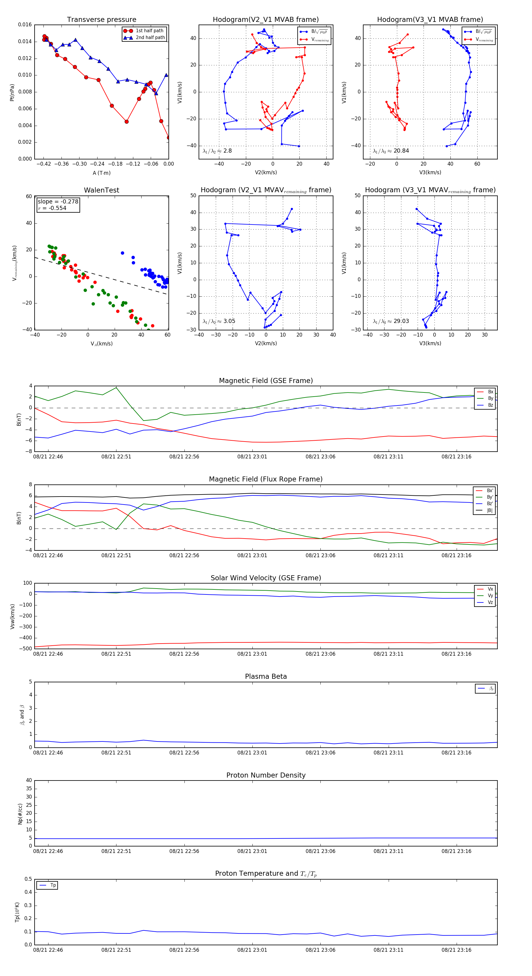
Flux Rope in 2004

Flux Rope Event 2004-08-21 22:45 ~ 2004-08-21 23:19 (35 minutes)


plot