HOME   LIST
‹–   –›

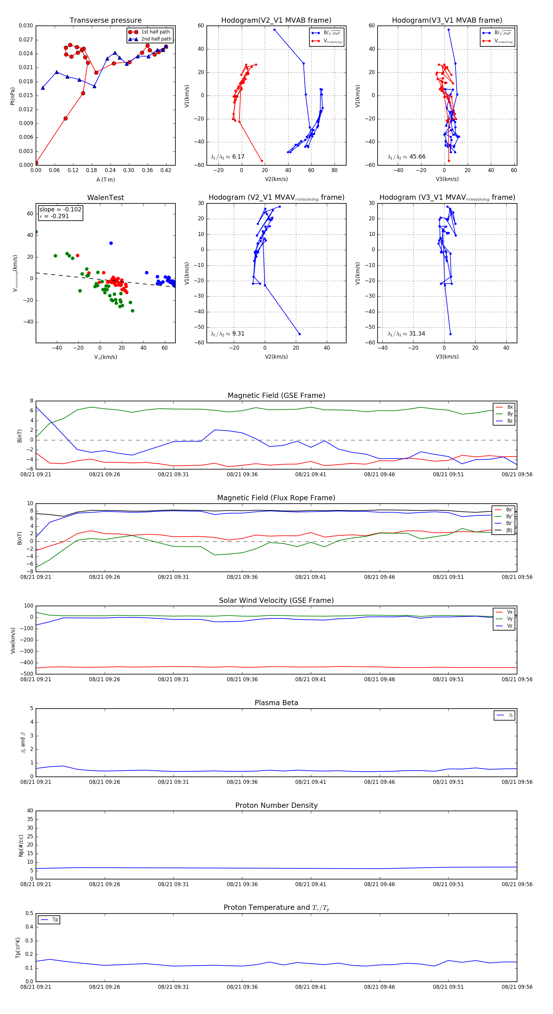
Flux Rope in 2004

Flux Rope Event 2004-08-21 09:21 ~ 2004-08-21 09:56 (36 minutes)


plot