HOME   LIST
‹–   –›

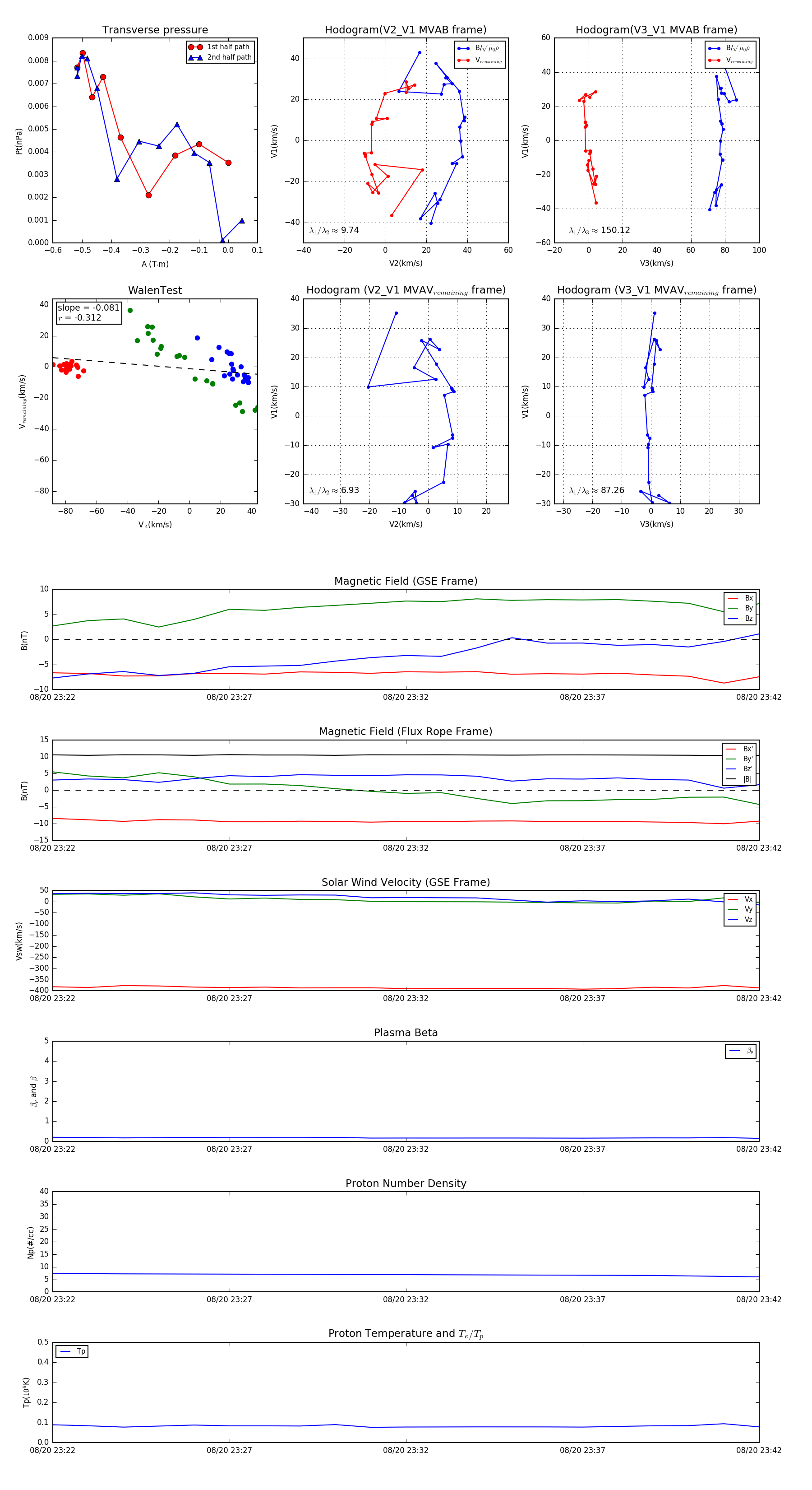
Flux Rope in 2004

Flux Rope Event 2004-08-20 23:22 ~ 2004-08-20 23:42 (21 minutes)


plot