HOME   LIST
‹–   –›

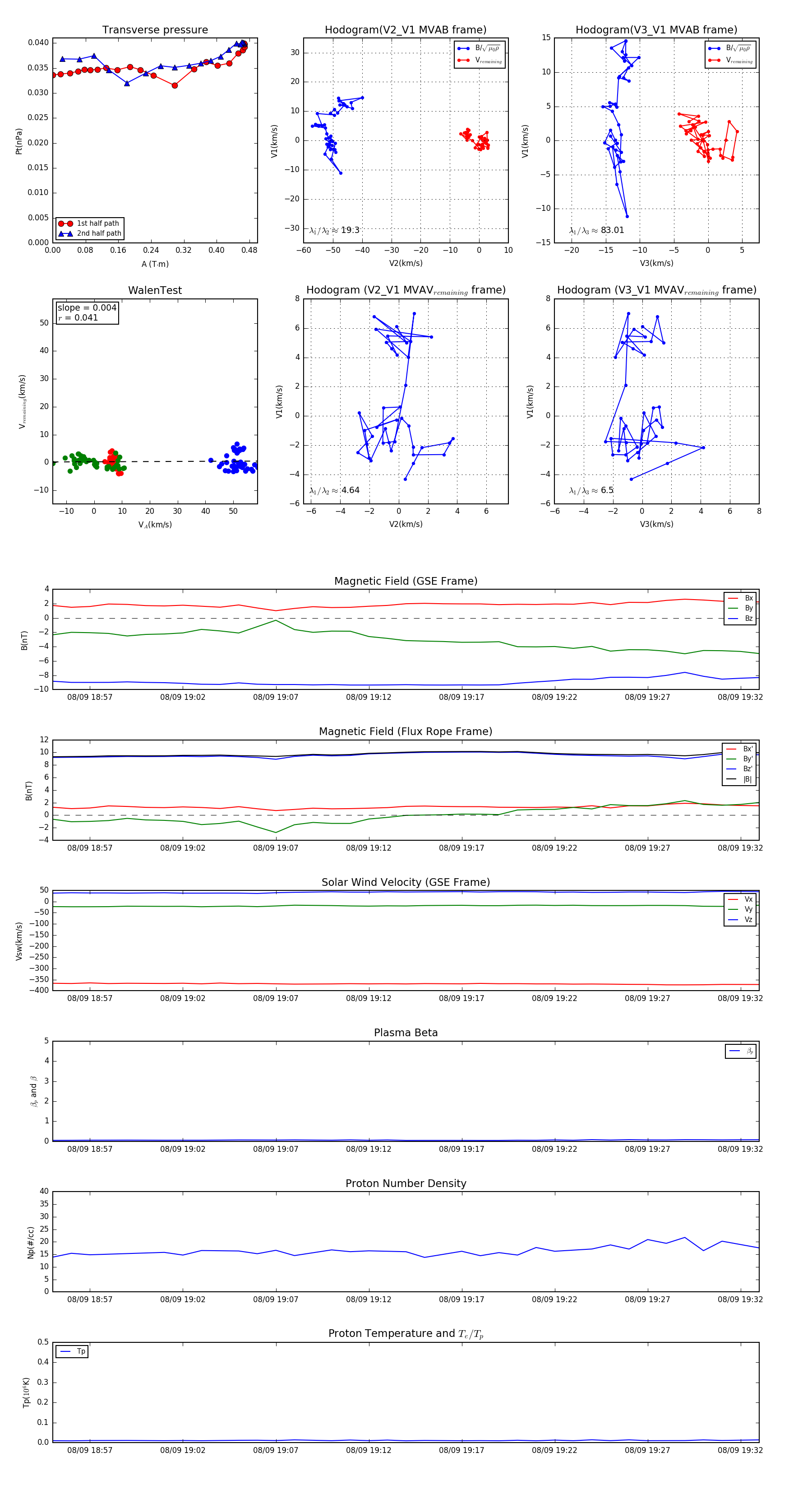
Flux Rope in 2004

Flux Rope Event 2004-08-09 18:55 ~ 2004-08-09 19:33 (39 minutes)


plot