HOME   LIST
‹–   –›

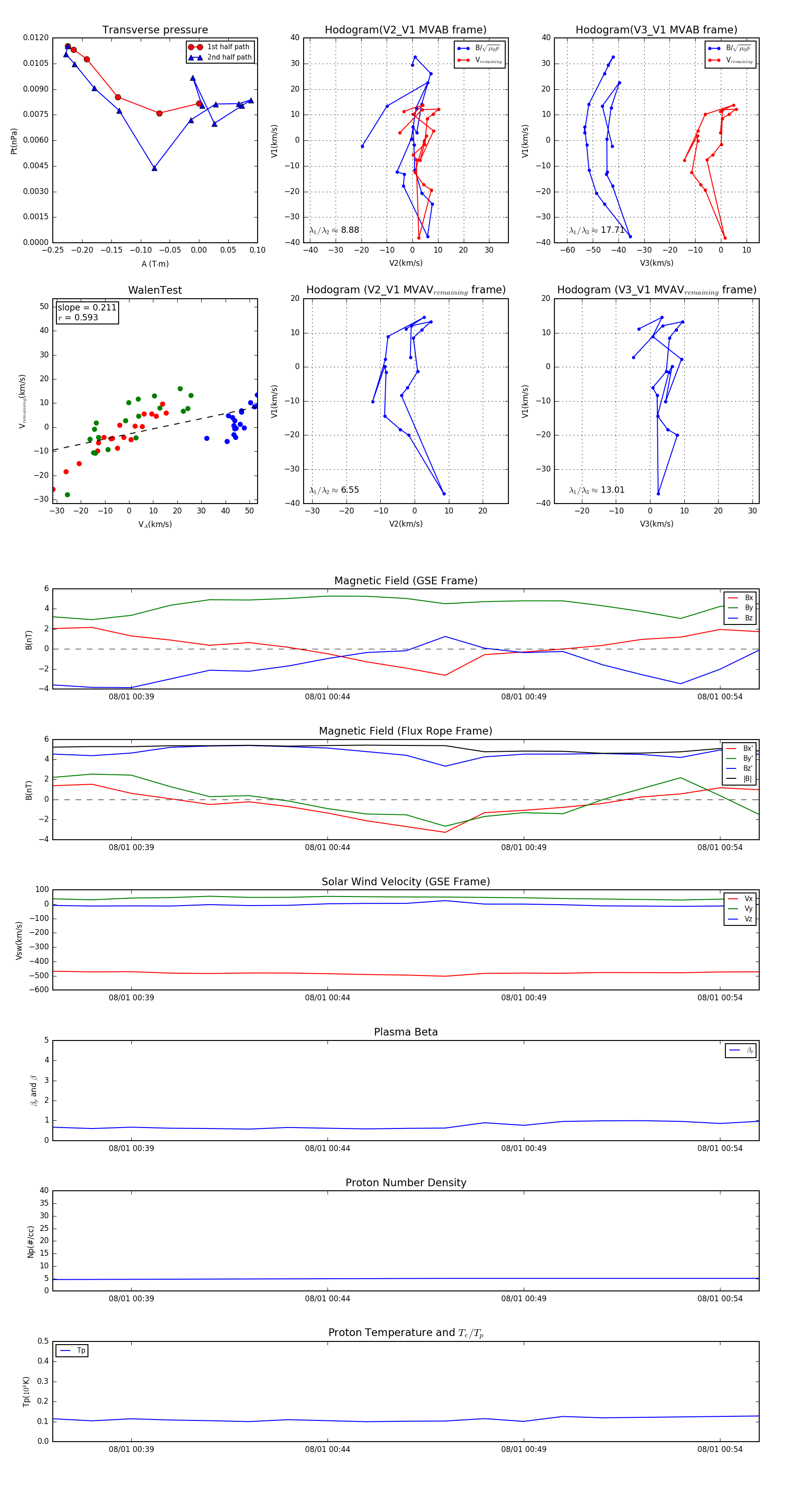
Flux Rope in 2004

Flux Rope Event 2004-08-01 00:37 ~ 2004-08-01 00:55 (19 minutes)


plot