HOME   LIST
‹–   –›

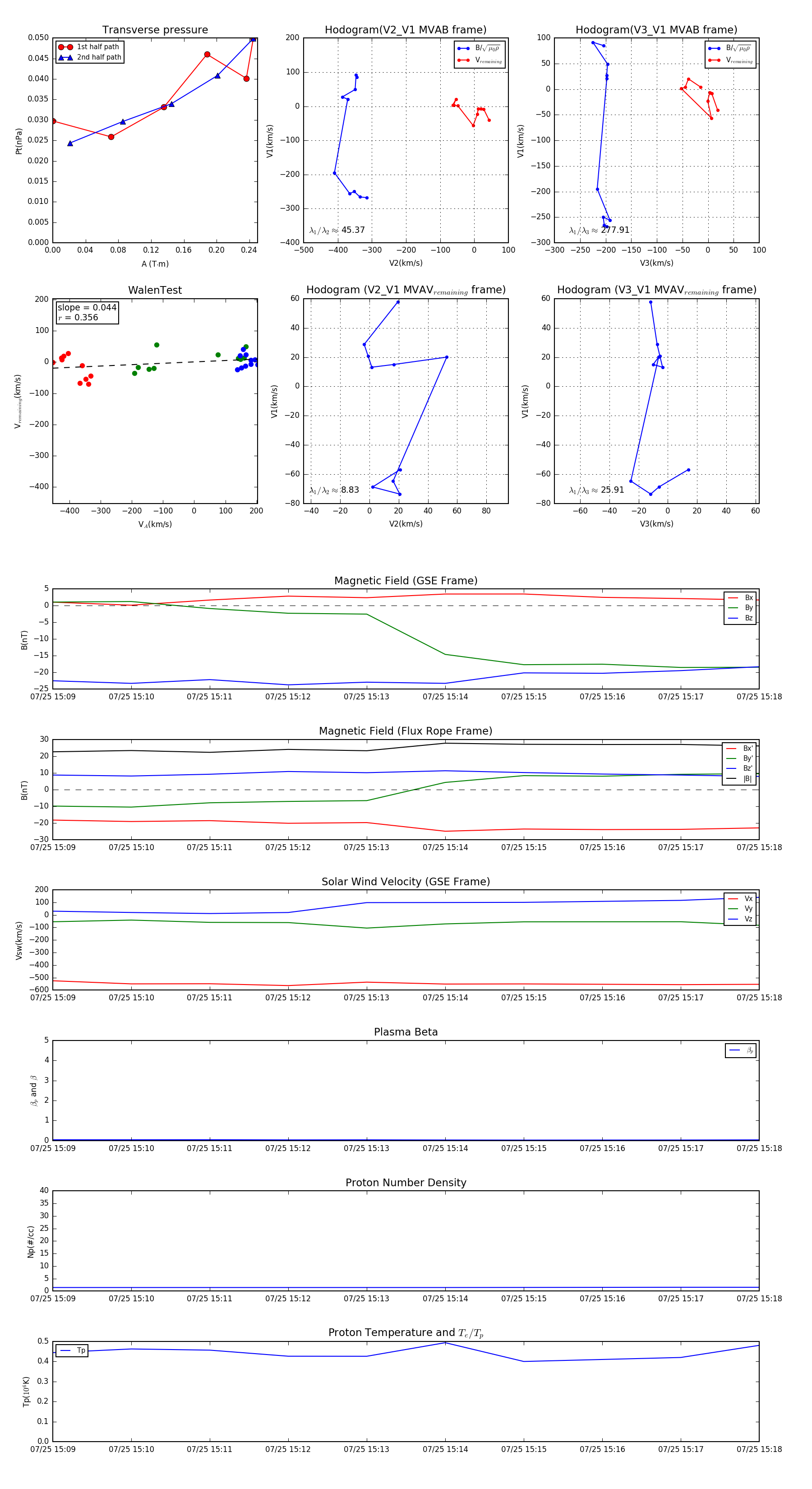
Flux Rope in 2004

Flux Rope Event 2004-07-25 15:09 ~ 2004-07-25 15:18 (10 minutes)


plot