HOME   LIST
‹–   –›

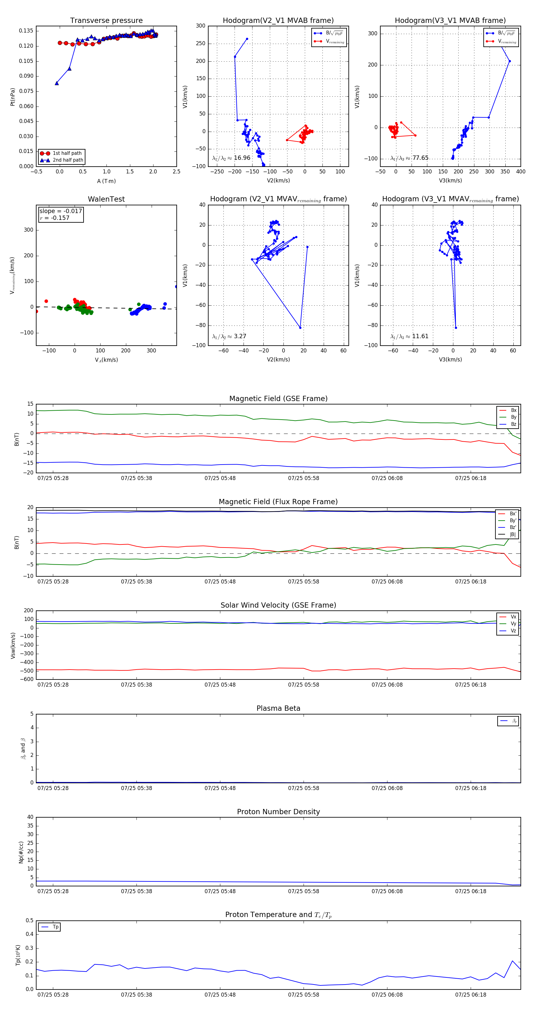
Flux Rope in 2004

Flux Rope Event 2004-07-25 05:26 ~ 2004-07-25 06:24 (59 minutes)


plot