HOME   LIST
‹–   –›

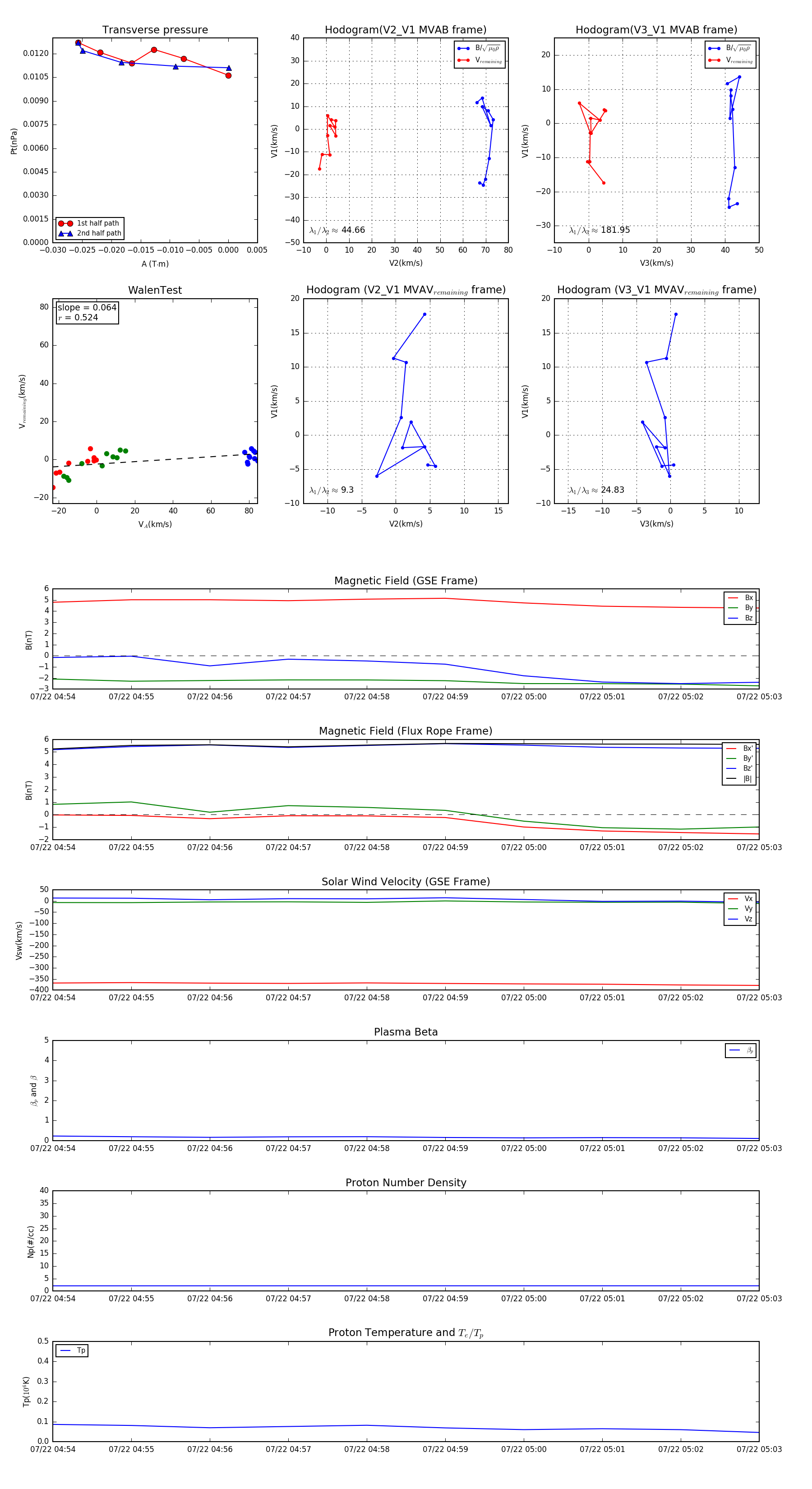
Flux Rope in 2004

Flux Rope Event 2004-07-22 04:54 ~ 2004-07-22 05:03 (10 minutes)


plot