HOME   LIST
‹–   –›

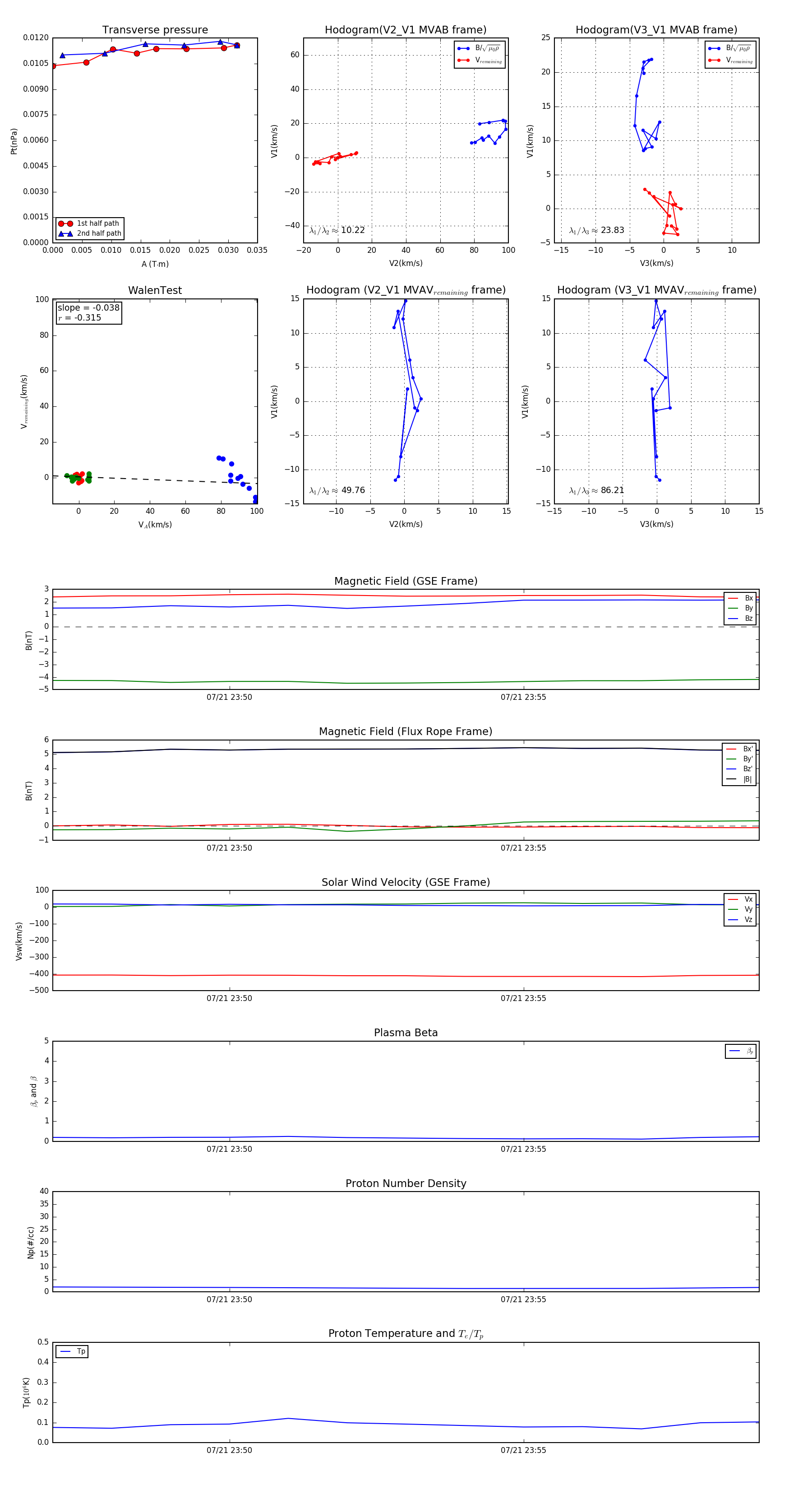
Flux Rope in 2004

Flux Rope Event 2004-07-21 23:47 ~ 2004-07-21 23:59 (13 minutes)


plot