HOME   LIST
‹–   –›

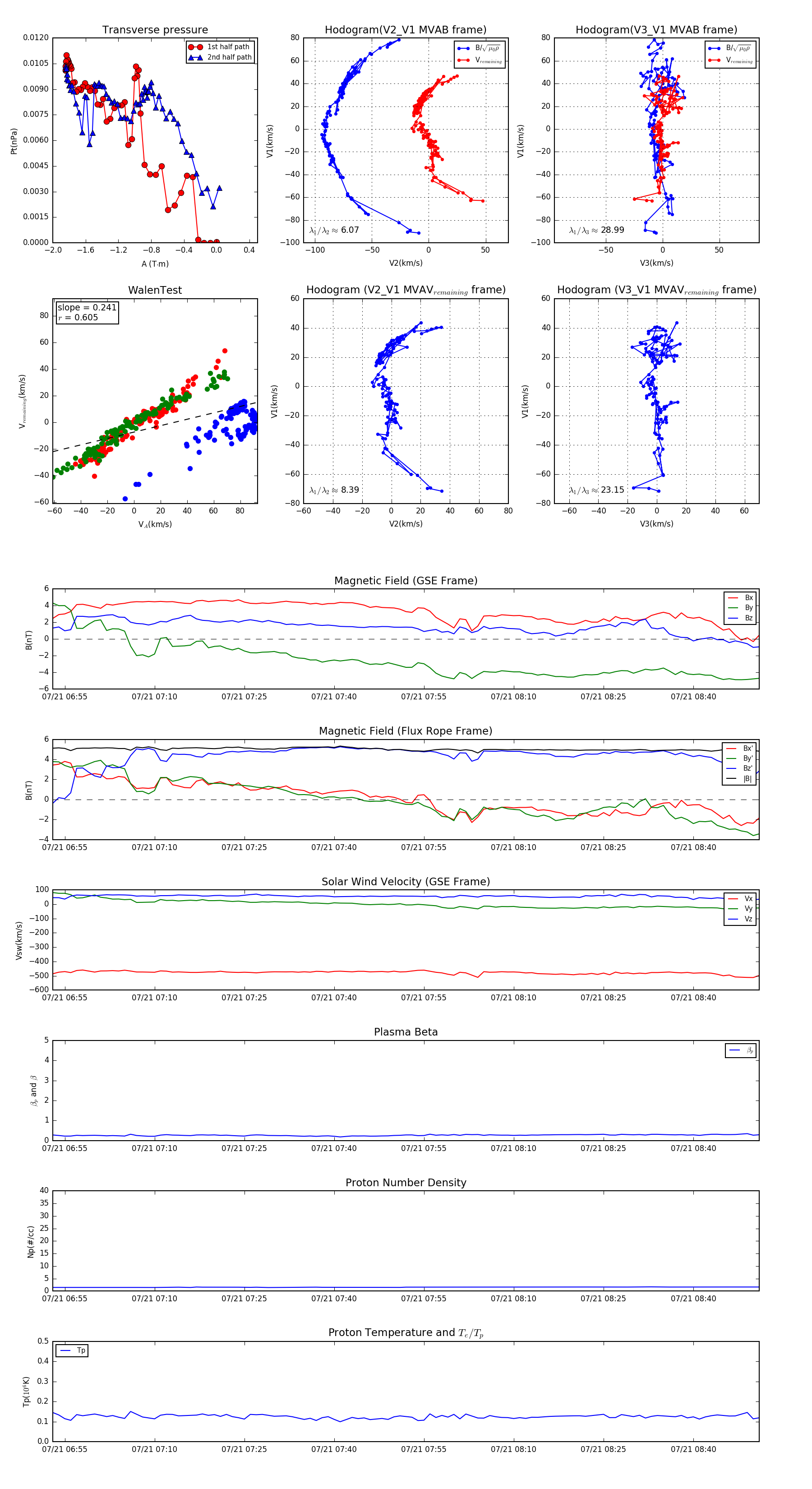
Flux Rope in 2004

Flux Rope Event 2004-07-21 06:53 ~ 2004-07-21 08:51 (119 minutes)


plot