HOME   LIST
‹–   –›

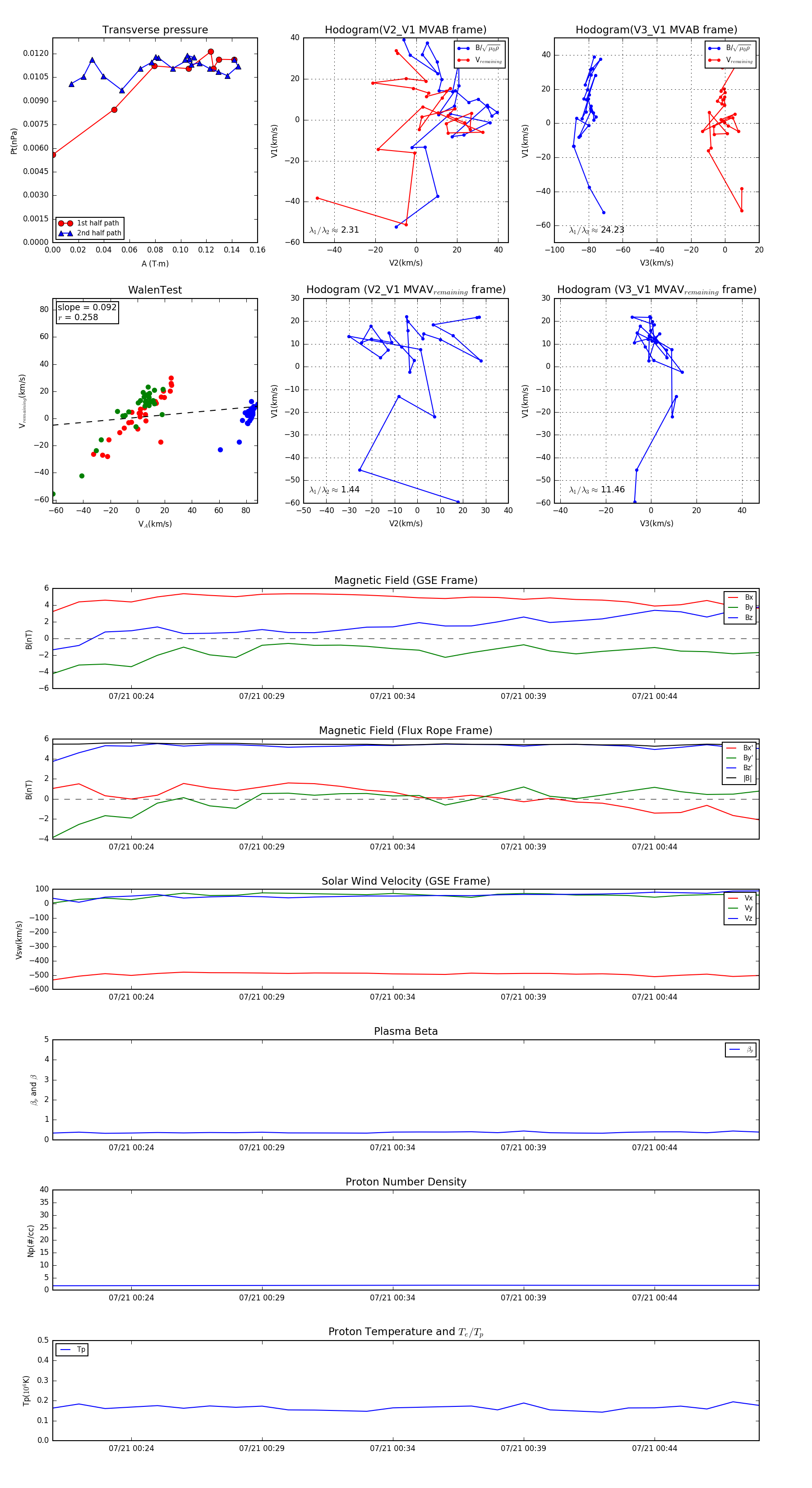
Flux Rope in 2004

Flux Rope Event 2004-07-21 00:21 ~ 2004-07-21 00:48 (28 minutes)


plot