HOME   LIST
‹–   –›

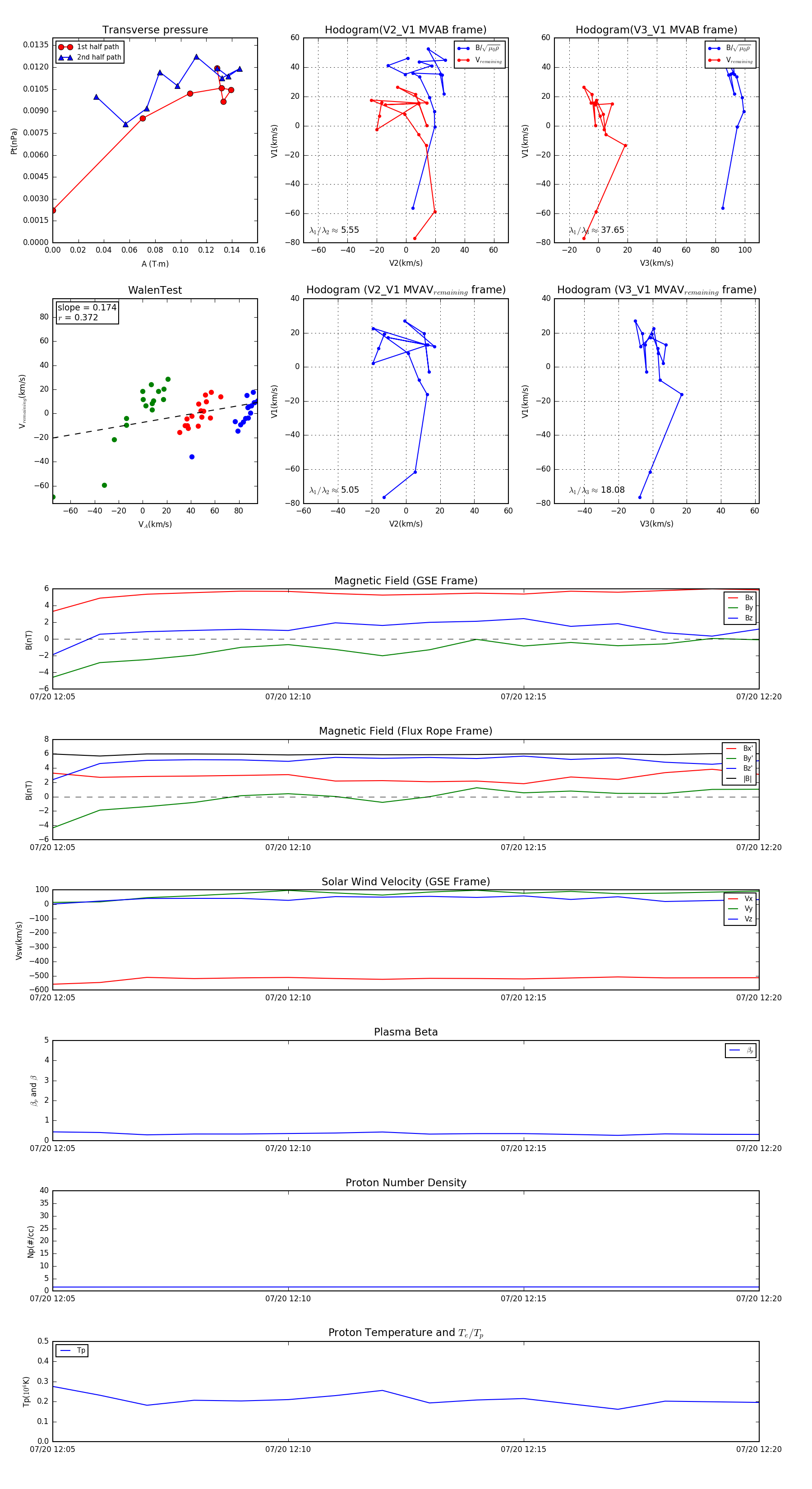
Flux Rope in 2004

Flux Rope Event 2004-07-20 12:05 ~ 2004-07-20 12:20 (16 minutes)


plot