HOME   LIST
‹–   –›

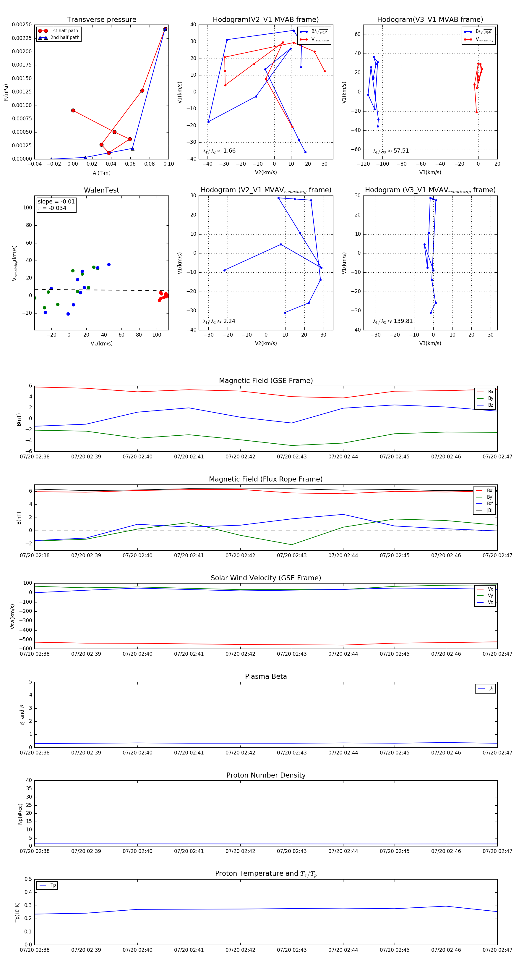
Flux Rope in 2004

Flux Rope Event 2004-07-20 02:38 ~ 2004-07-20 02:47 (10 minutes)


plot