HOME   LIST
‹–   –›

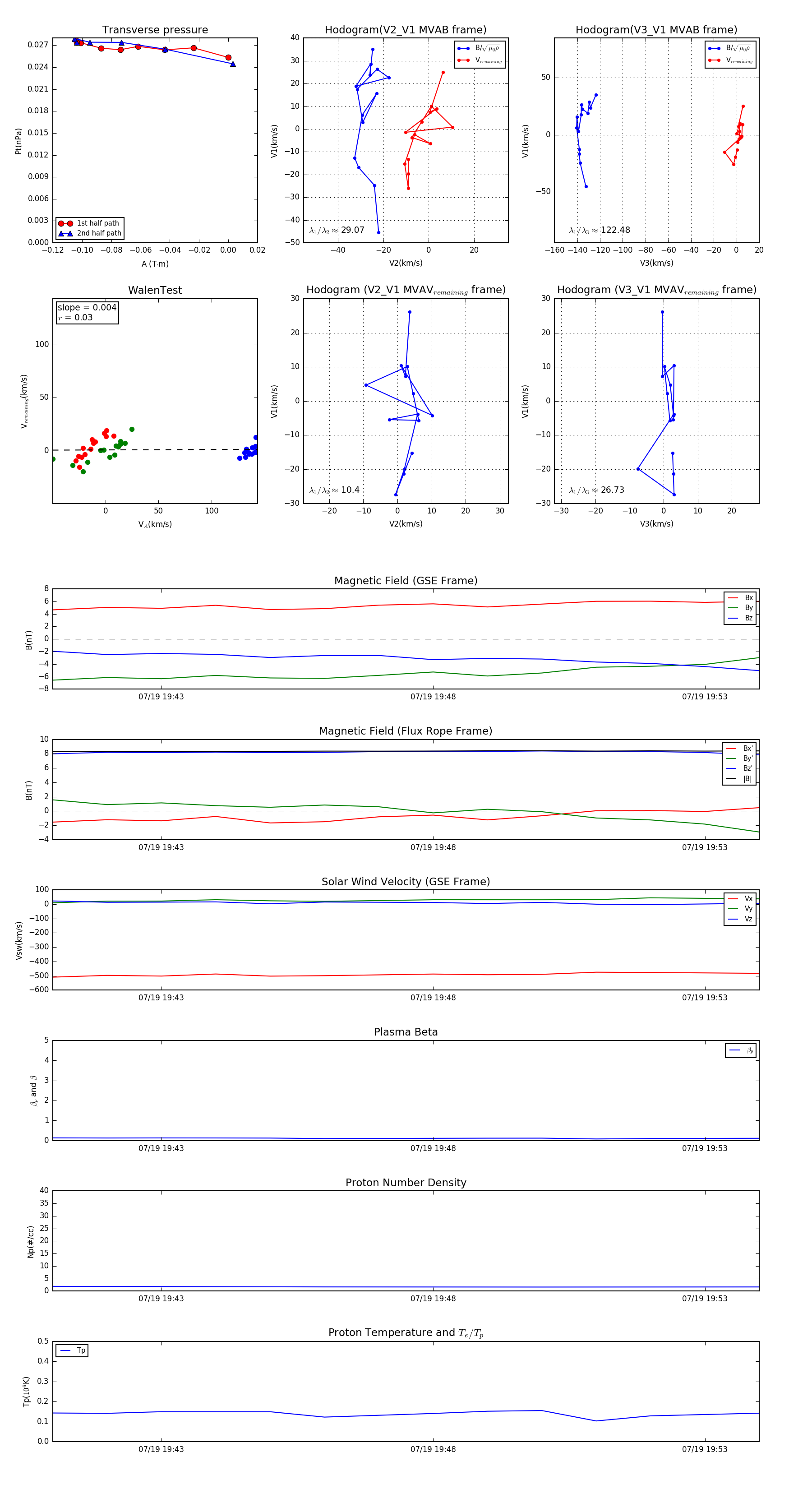
Flux Rope in 2004

Flux Rope Event 2004-07-19 19:41 ~ 2004-07-19 19:54 (14 minutes)


plot