HOME   LIST
‹–   –›

Flux Rope in 2004

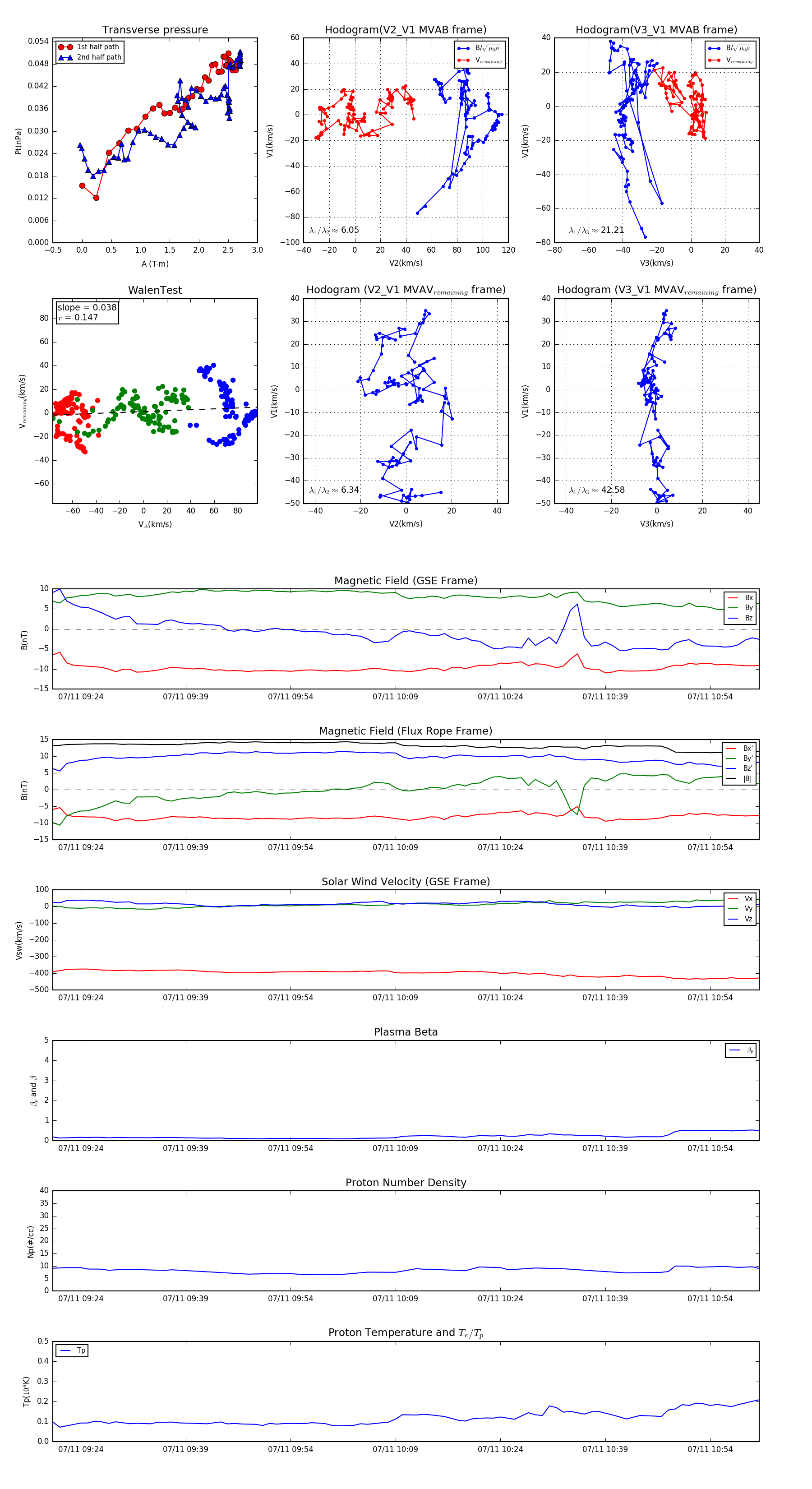
Flux Rope Event 2004-07-11 09:20 ~ 2004-07-11 11:01 (102 minutes)


plot