HOME   LIST
‹–   –›

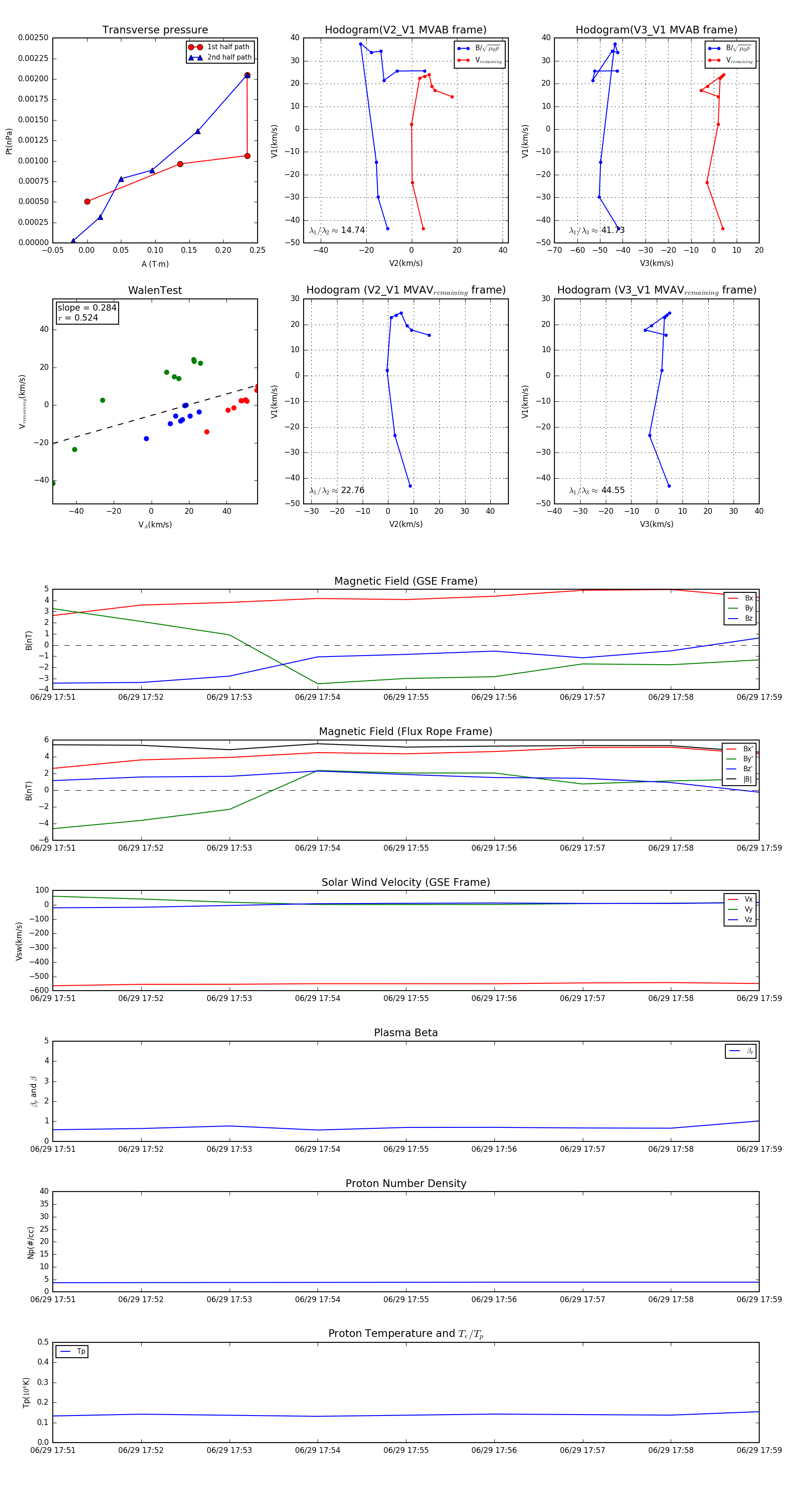
Flux Rope in 2004

Flux Rope Event 2004-06-29 17:51 ~ 2004-06-29 17:59 (9 minutes)


plot